当前位置:
首页
>
政府信息公开
>
县直部门
>
县信访局
>
财政信息
索 引 号:25/2020-1711967
发布机构:县信访局
生成日期:2020-01-20 10:02:45.0
公开日期:2020-01-20
公开方式:政府网站
公开范围:全部公开
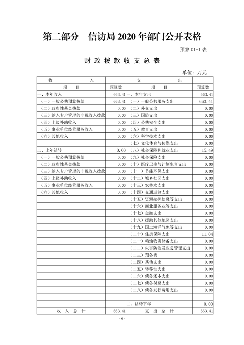
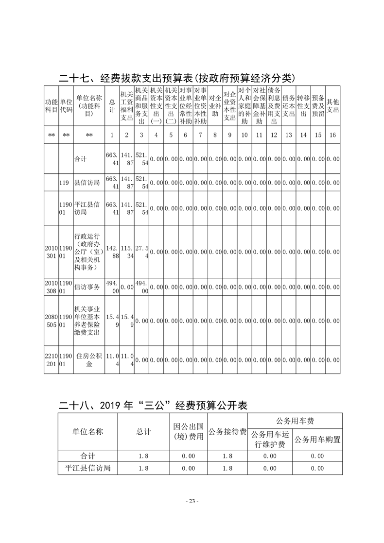
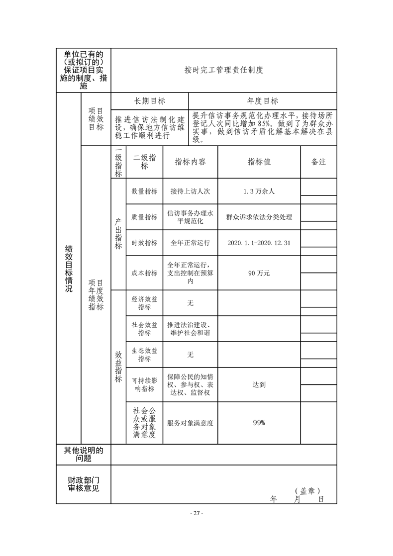
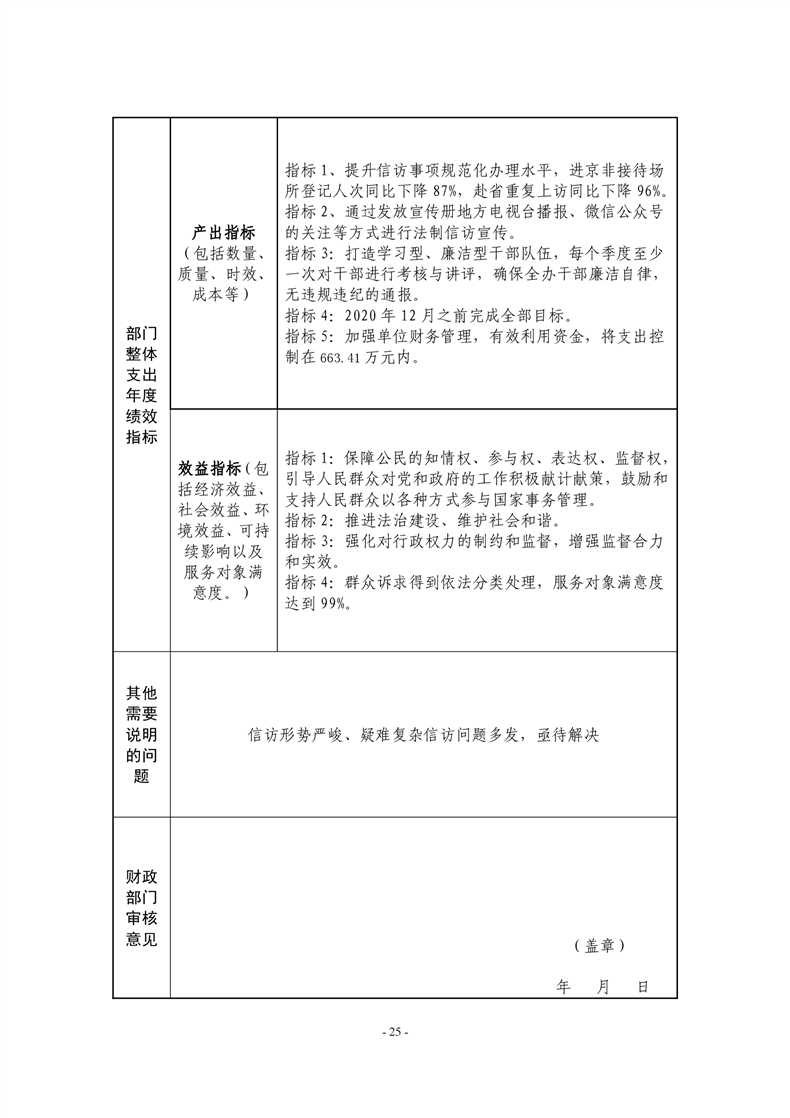
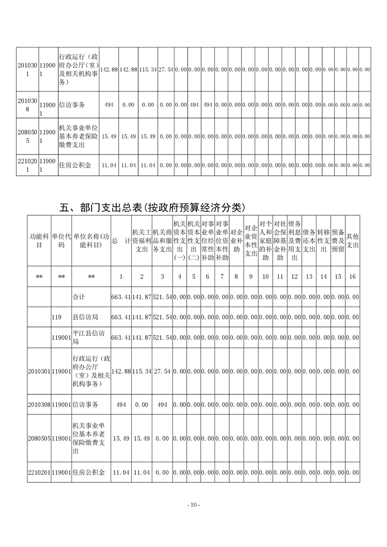
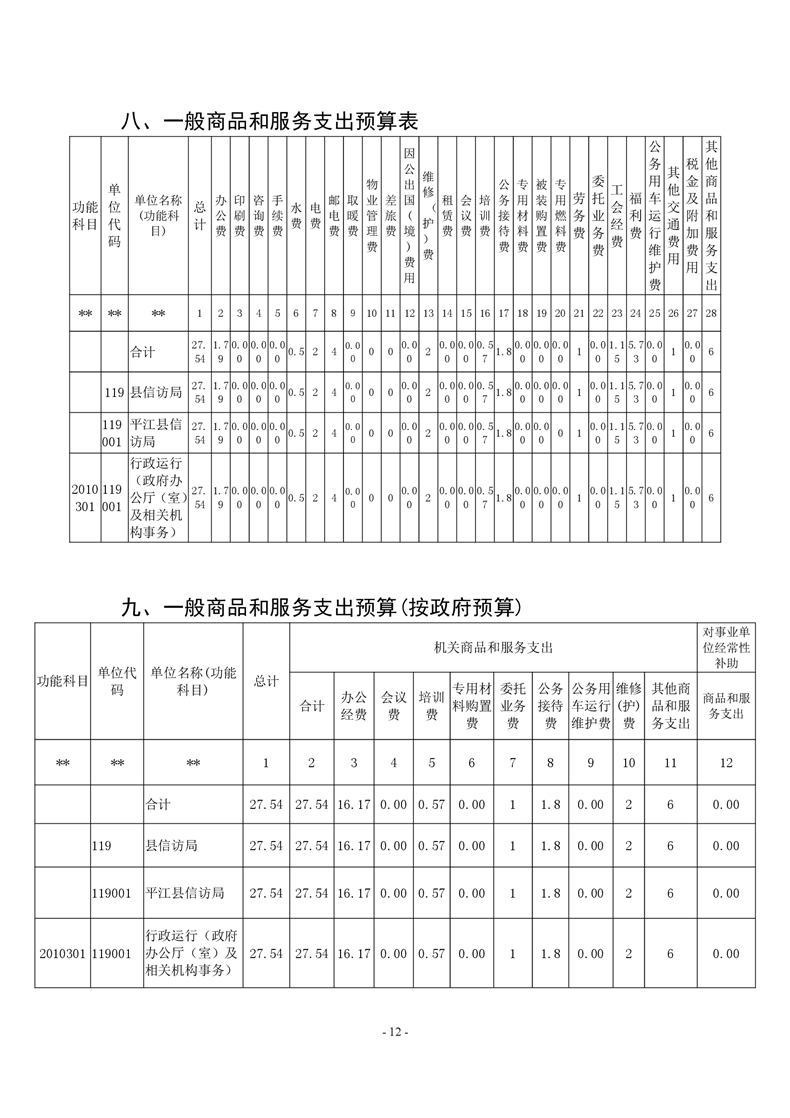
2020年平江县信访局部门预算编报说明
来源:县信访局
2020-01-20 10:02
|
|
|
|