当前位置:
首页
>
政府信息公开
>
县直部门
>
县信访局
>
财政信息
索 引 号:25/2020-1734620
发布机构:县信访局
生成日期:2020-08-14 11:00:41.0
公开日期:2020-08-14
公开方式:政府网站
公开范围:全部公开
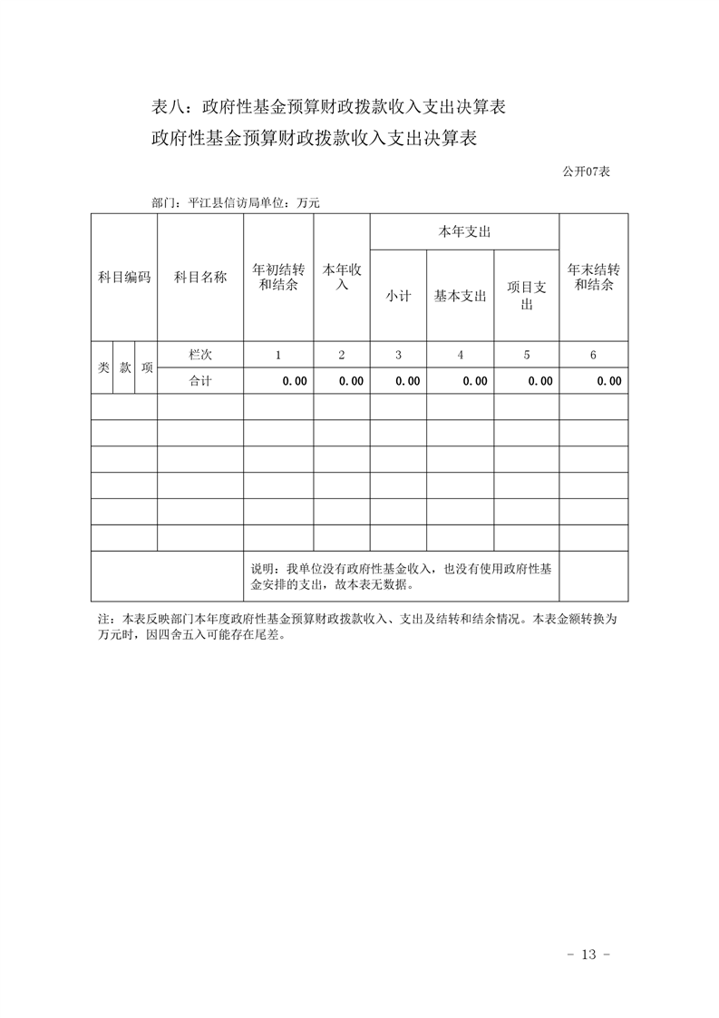
平江县信访局2019年决算报表编报说明
来源:县信访局
2020-08-14 11:00
|
|
|
|