当前位置:
首页
>
政府信息公开
>
县直部门
>
县信访局
>
财政信息
索 引 号:25/2021-1799632
发布机构:县信访局
生成日期:2021-03-16 16:49:00.0
公开日期:2021-03-16
公开方式:政府网站
公开范围:全部公开
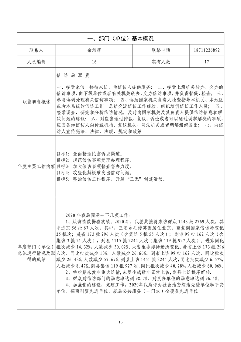
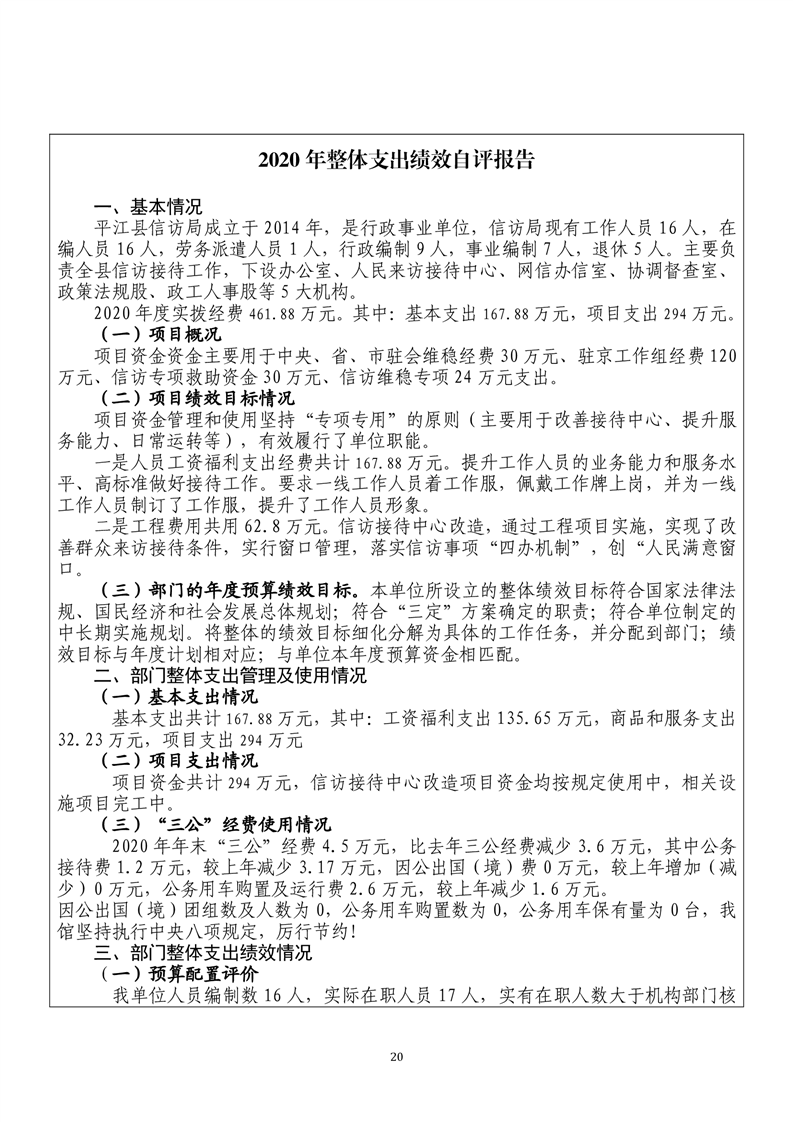
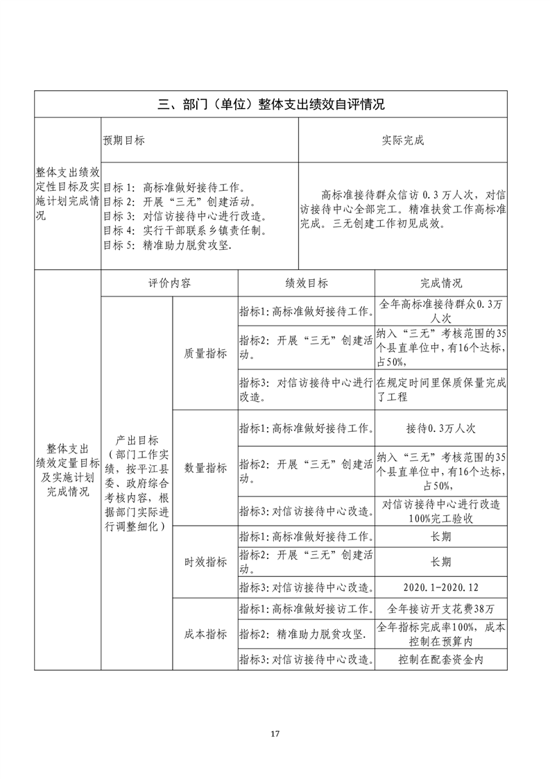
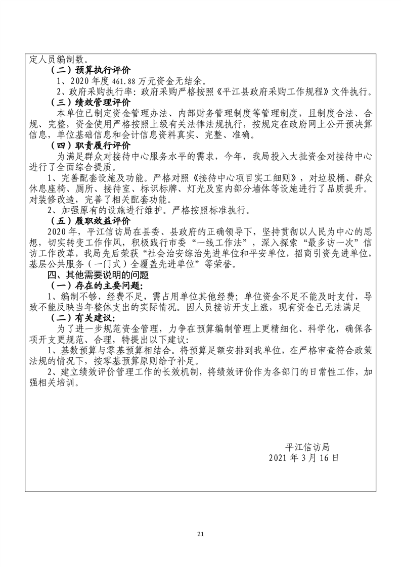
平江县2020年信访局整体支出绩效评价自评报告
来源:县信访局
2021-03-16 16:49
|
|
|
|