当前位置:
首页
>
政府信息公开
>
县直部门
>
县信访局
>
财政信息
索 引 号:25/2024-2218458
发布机构:县信访局
生成日期:2024-08-02 10:35:43.0
公开日期:2024-08-02
公开方式:政府网站
公开范围:全部公开
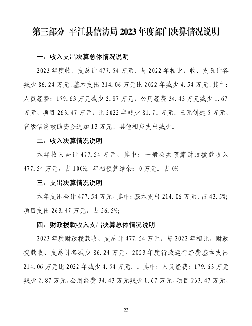
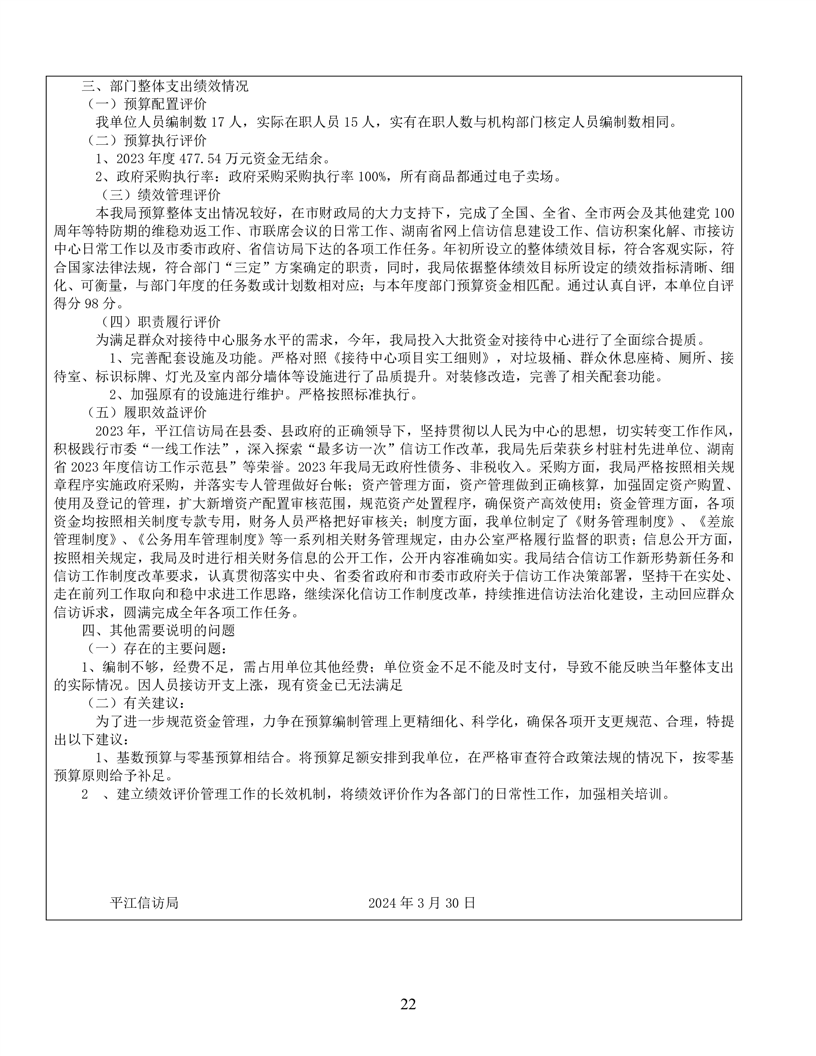
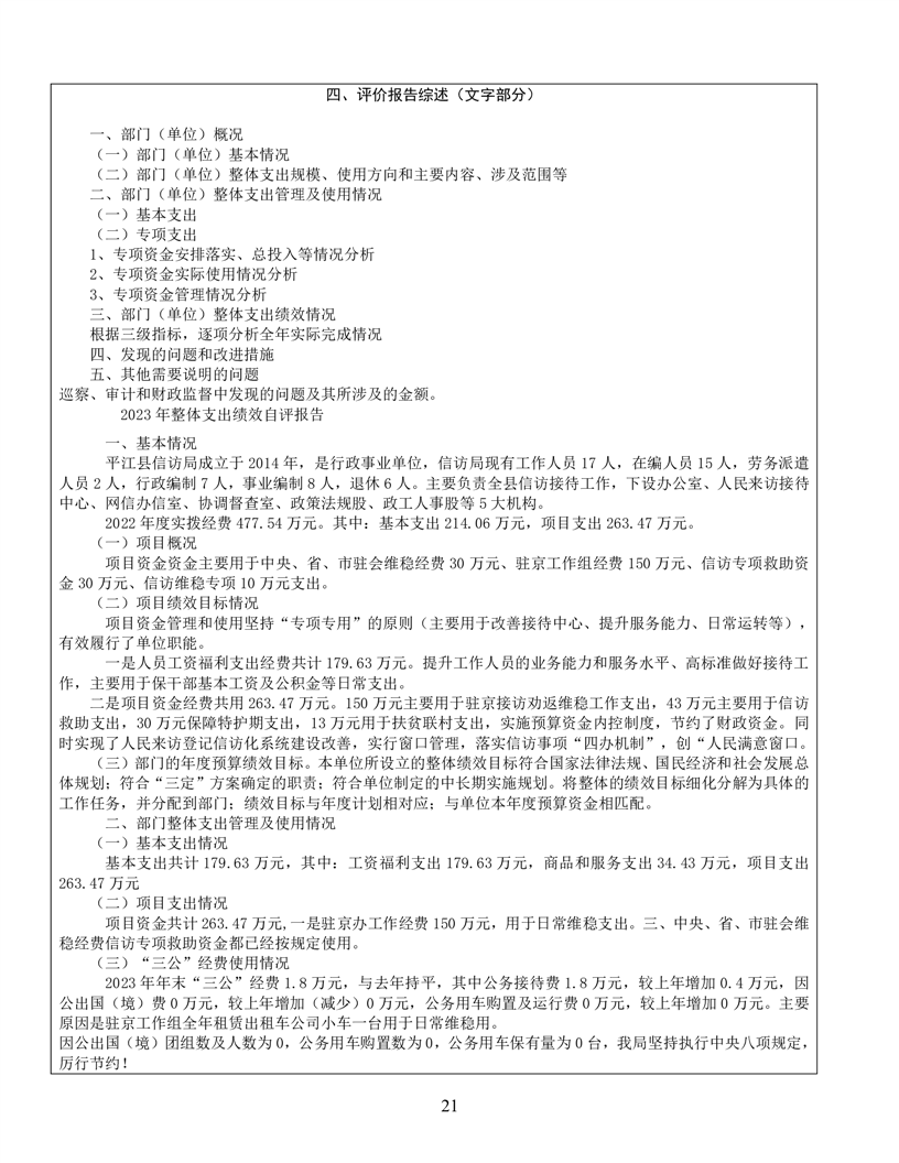
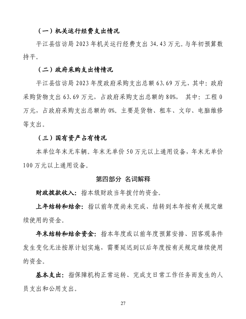
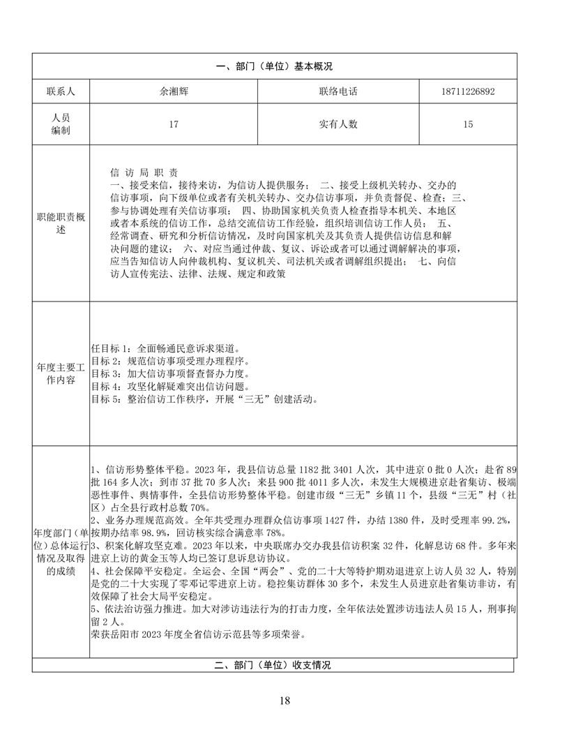
2023年度平江县信访局部门决算
来源:县信访局
2024-08-02 10:35
|
|
|
|