归档时间:
当前位置:
首页
>
政府信息公开
>
其他单位
>
县贸促会
>
财政信息
索 引 号:43060000/2019-1638563
发布机构:平江县
生成日期:2019-03-05 18:19:34.0
公开日期:2019-03-05
公开方式:政府网站
公开范围:全部公开
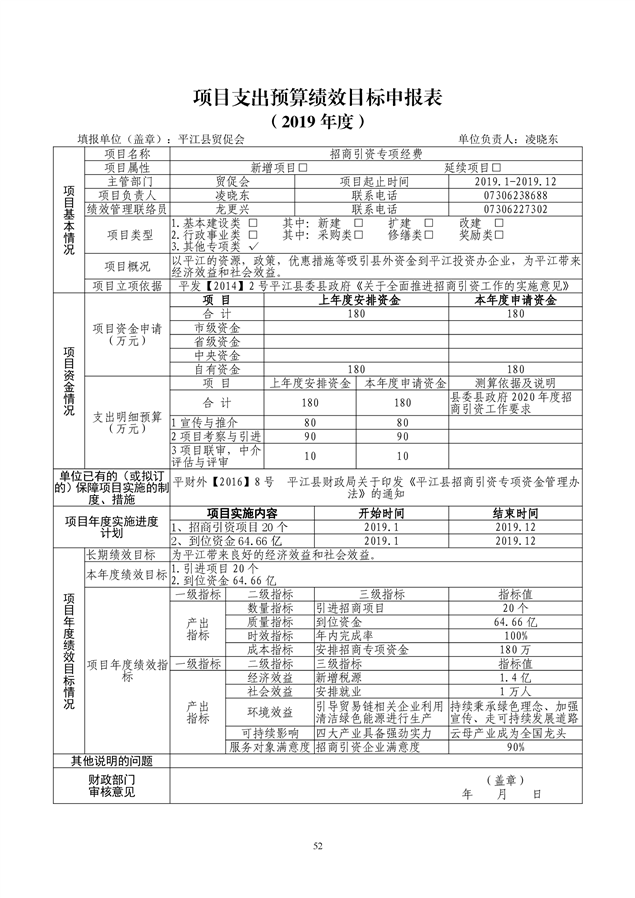
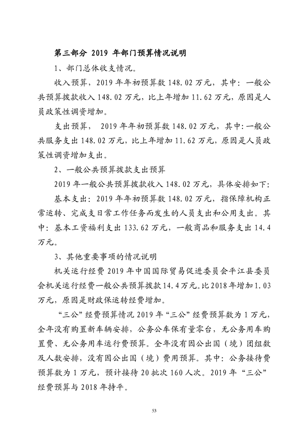
中国国际贸易促进委员会平江县委员会2019年部门预算
来源:县贸促会
2019-03-05 18:19
|
|
|
|