归档时间:
当前位置:
首页
>
政府信息公开
>
其他单位
>
县贸促会
>
财政信息
索 引 号:21/2021-1796166
发布机构:县贸促会
生成日期:2021-01-27 11:43:47.0
公开日期:2021-01-27
公开方式:政府网站
公开范围:全部公开
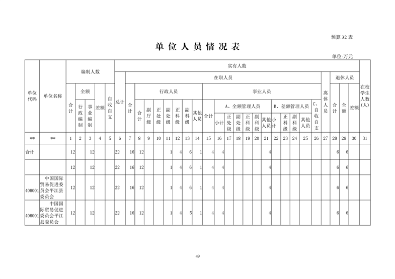
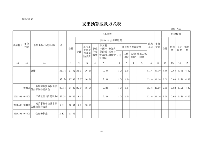
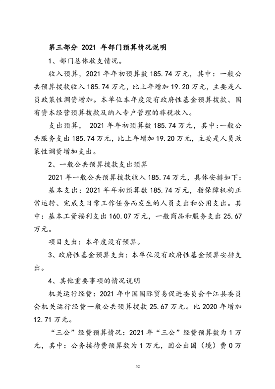
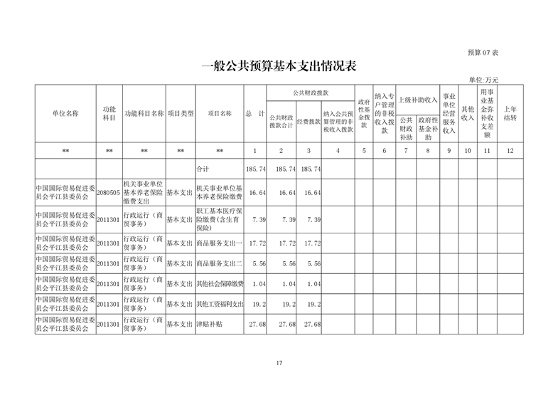
平江县贸促会2021年预算编报说明
来源:县贸促会
2021-01-27 11:43
|
|
|
|