归档时间:
当前位置:
首页
>
政府信息公开
>
其他单位
>
县贸促会
>
财政信息
索 引 号:21/2021-1844781
发布机构:县贸促会
生成日期:2021-08-16 17:26:58.0
公开日期:2021-08-16
公开方式:政府网站
公开范围:全部公开
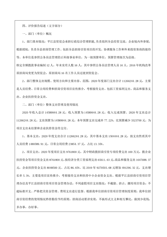
平江县贸促会2020年决算公开
来源:县贸促会
2021-08-16 17:26
|
|
|
|