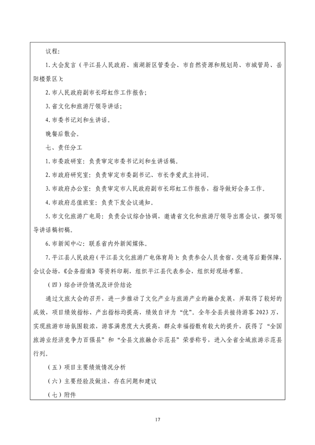
当前位置:
首页
>
政府信息公开
>
县直部门
>
县文旅广体局
>
财政信息
索 引 号:15/2020-1742329
发布机构:县文旅广体局
生成日期:2020-09-08 16:33:05.0
公开日期:2020-09-08
公开方式:政府网站
公开范围:全部公开
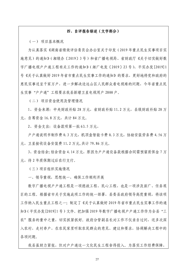
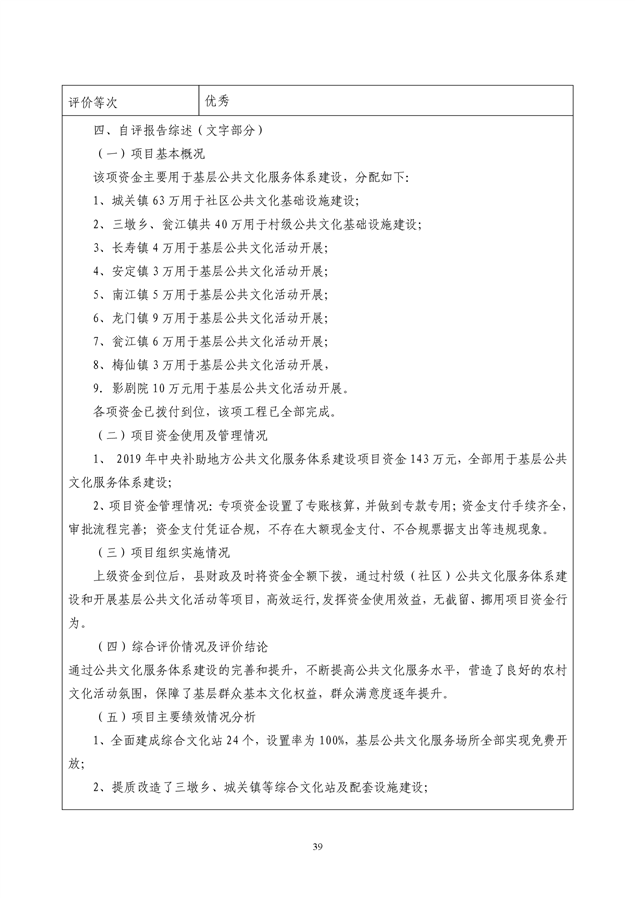
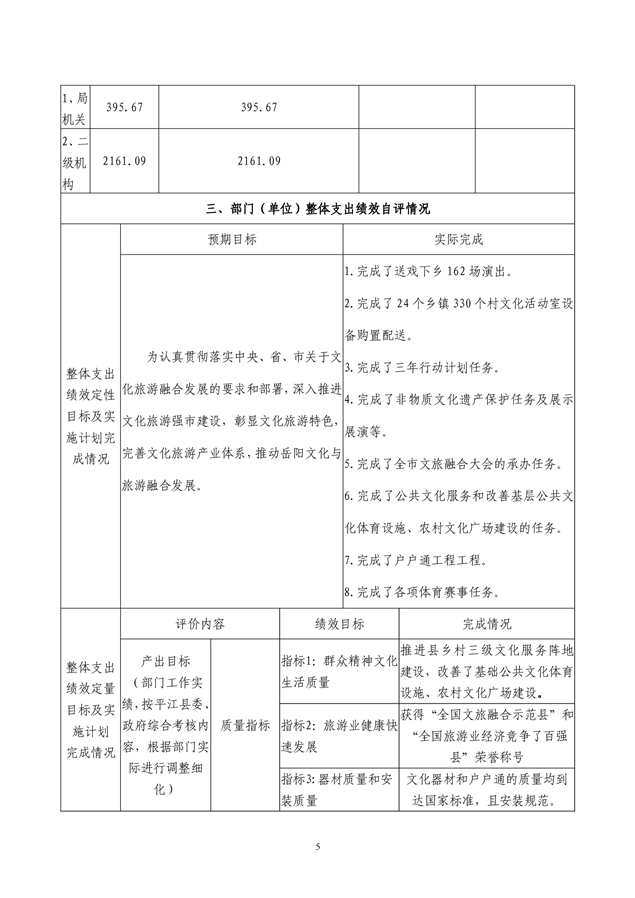
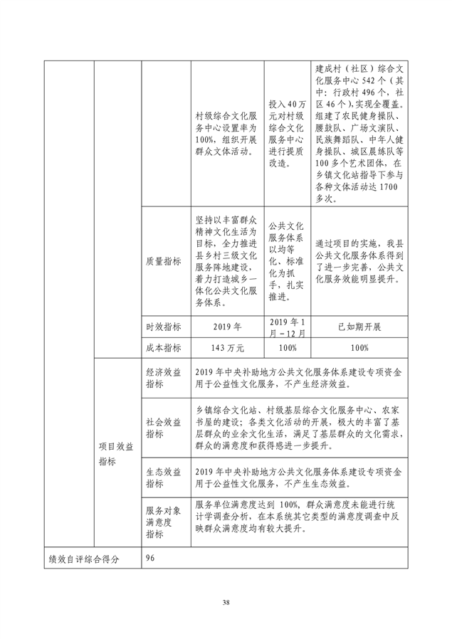
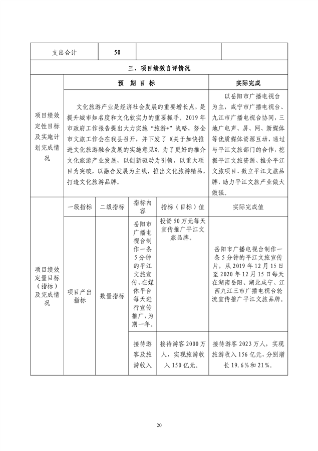
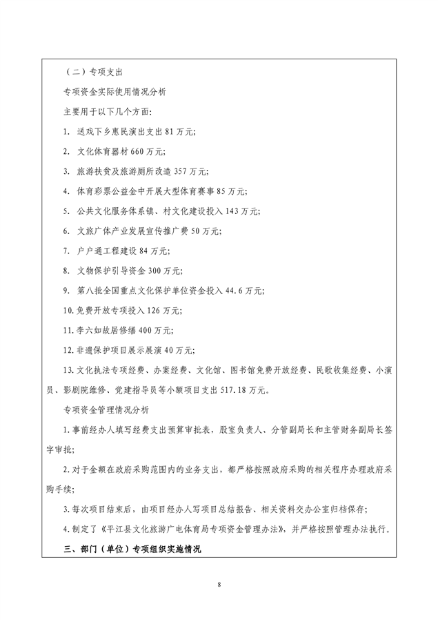
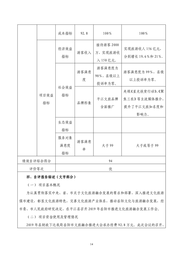
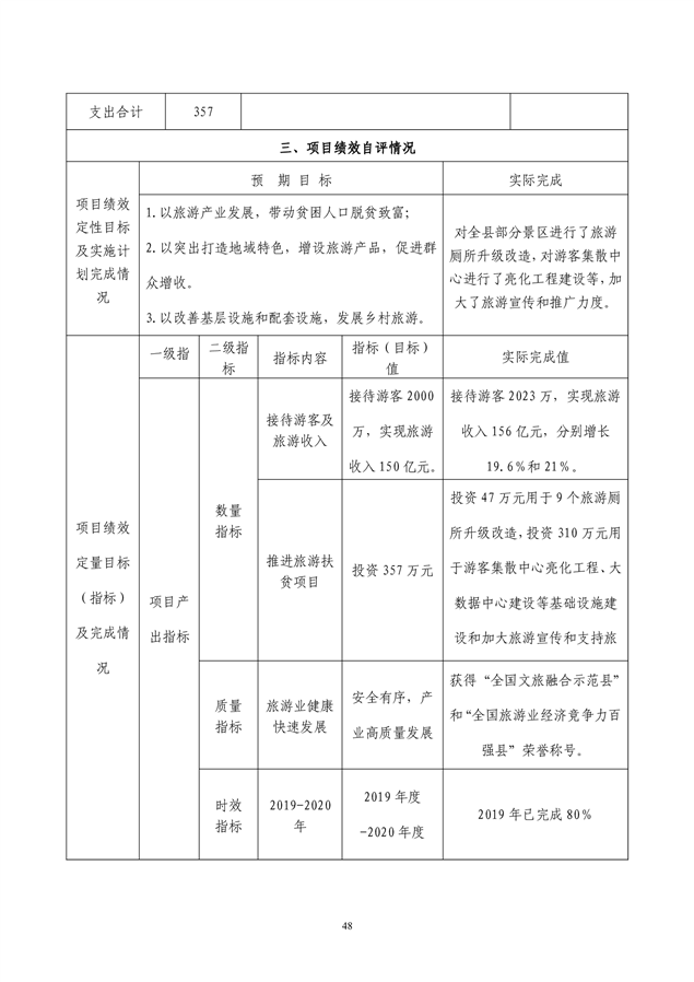
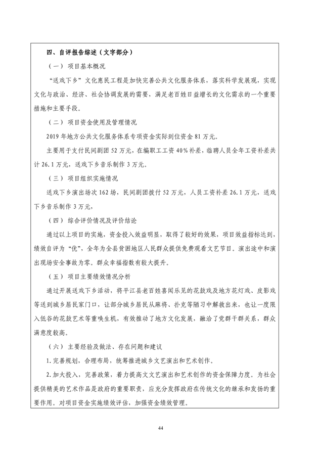
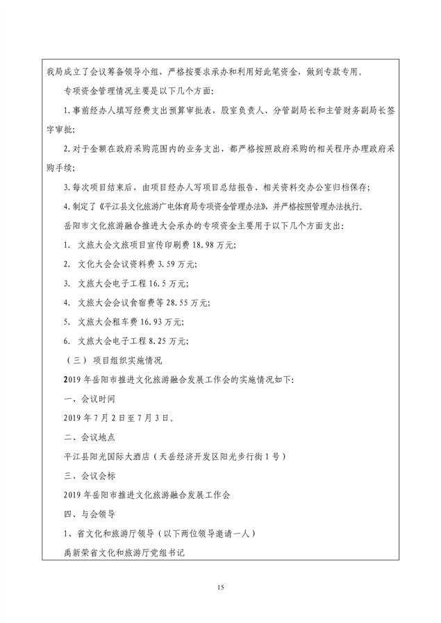
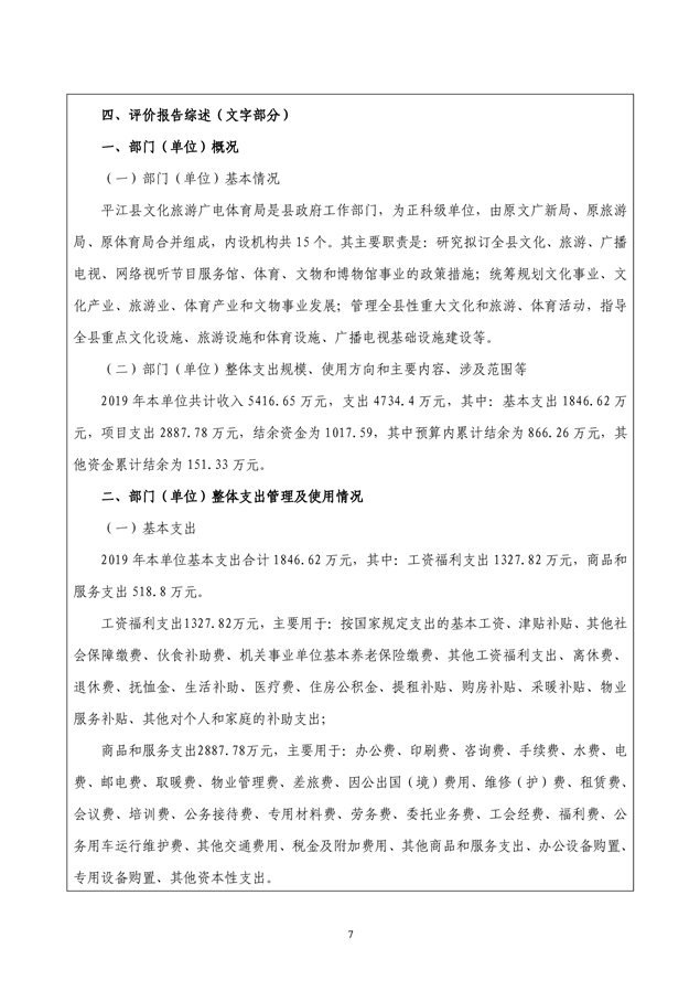
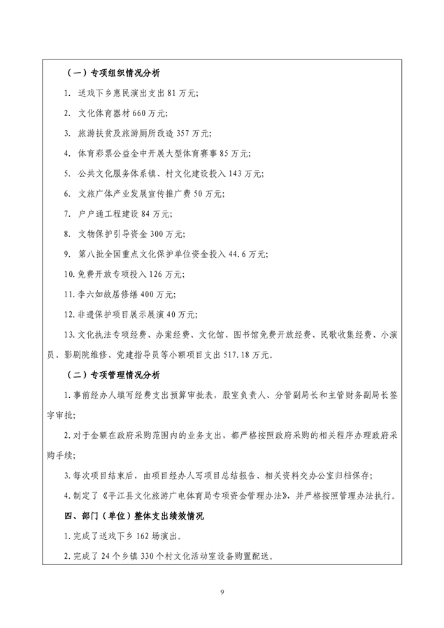
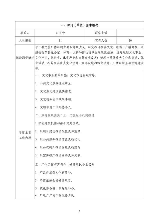
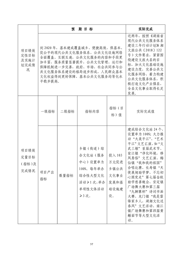
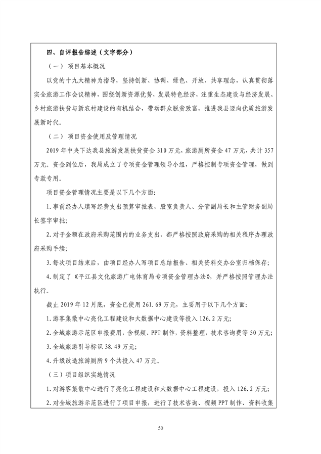
平江县文化旅游广电体育局2019年整体支出绩效评价自评报告
来源:县文旅广体局
2020-09-08 16:33
|
|
|
|