当前位置:
首页
>
政府信息公开
>
县直部门
>
县文旅广体局
>
财政信息
索 引 号:15/2021-1880367
发布机构:县文旅广体局
生成日期:2021-11-18 11:06:03.0
公开日期:2021-11-18
公开方式:政府网站
公开范围:全部公开
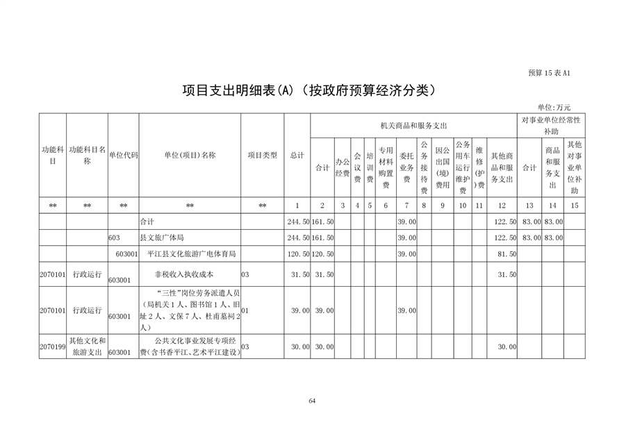
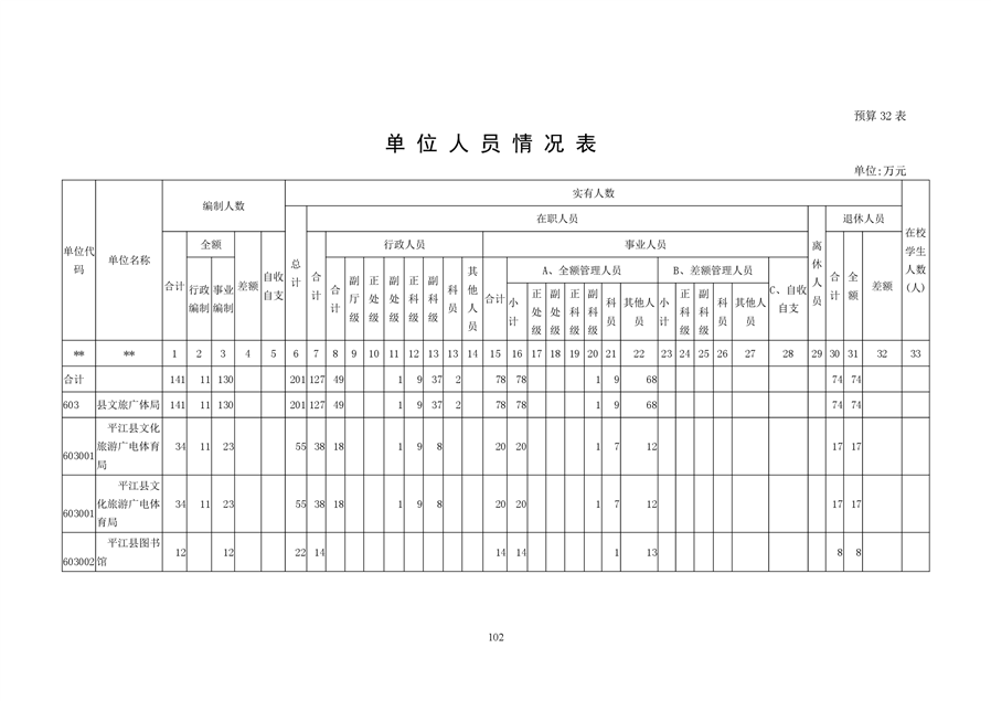
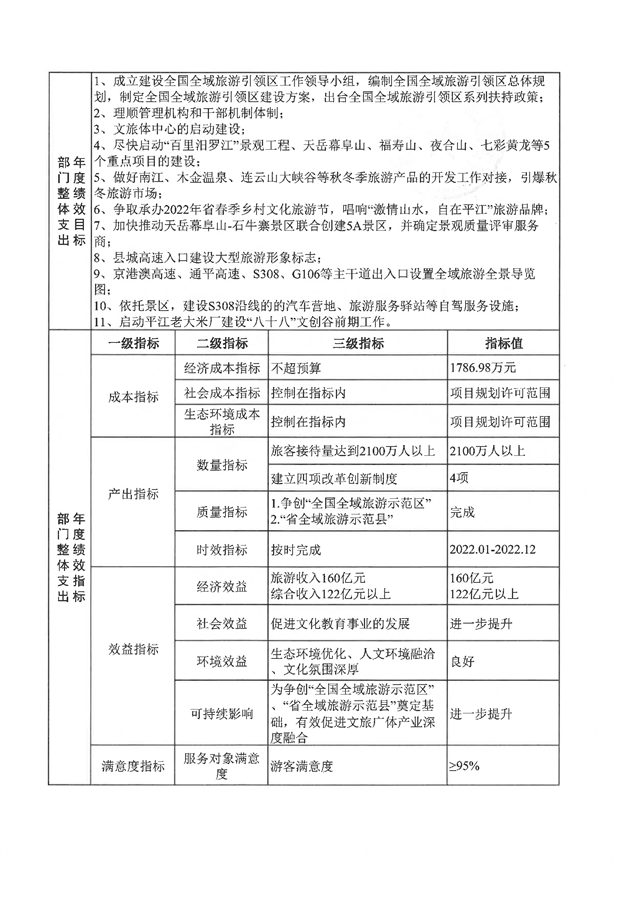
平江县文化旅游广电体育局2022年部门预算编报说明
来源:县文旅广体局
2021-11-18 11:06
|
|
|
|