当前位置:
首页
>
政府信息公开
>
县直部门
>
县文旅广体局
>
财政信息
索 引 号:15/2021-1944419
发布机构:县文旅广体局
生成日期:2021-08-12 16:24:31.0
公开日期:2021-08-12
公开方式:政府网站
公开范围:全部公开
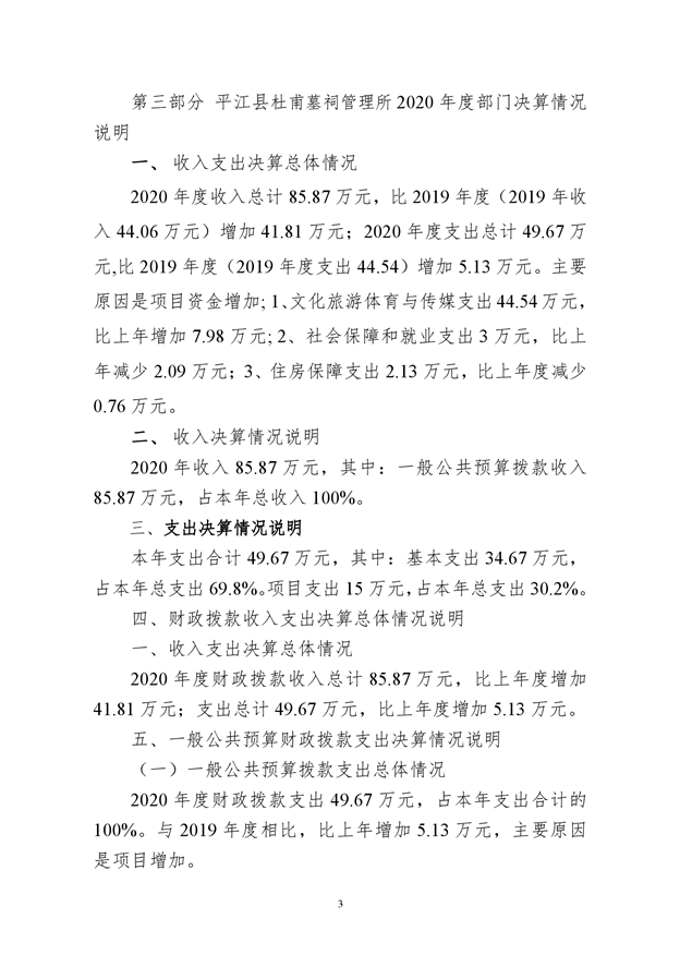
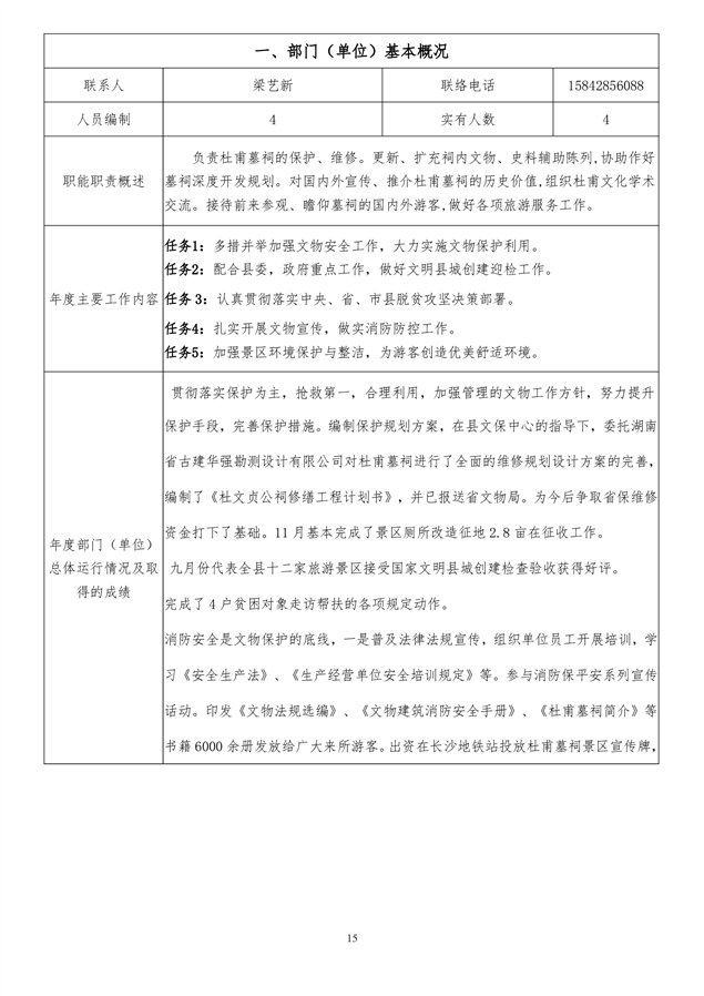
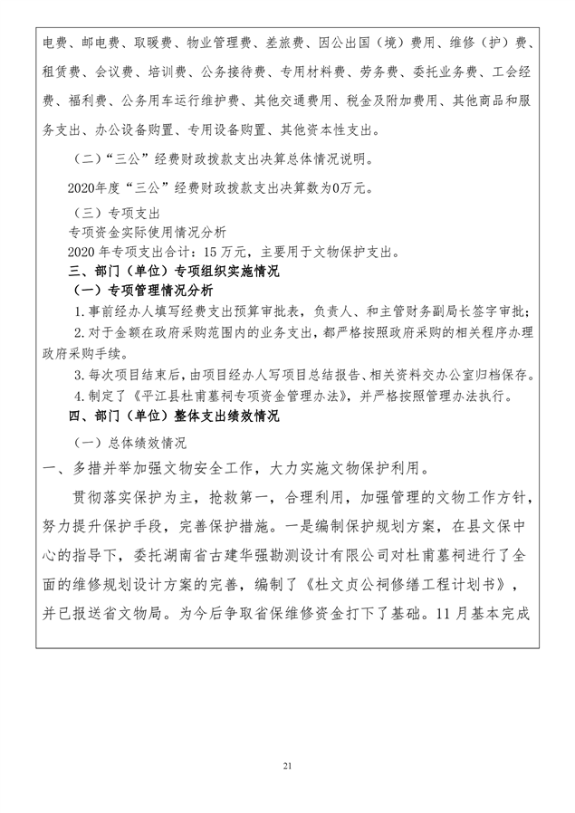
2020年平江县杜甫墓祠管理所部门决算编报说明
来源:县文旅广体局
2021-08-12 16:24
|
|
|
|