当前位置:
首页
>
政府信息公开
>
县直部门
>
县文旅广体局
>
财政信息
索 引 号:15/2021-1944499
发布机构:县文旅广体局
生成日期:2021-01-18 17:10:33.0
公开日期:2021-01-18
公开方式:政府网站
公开范围:全部公开
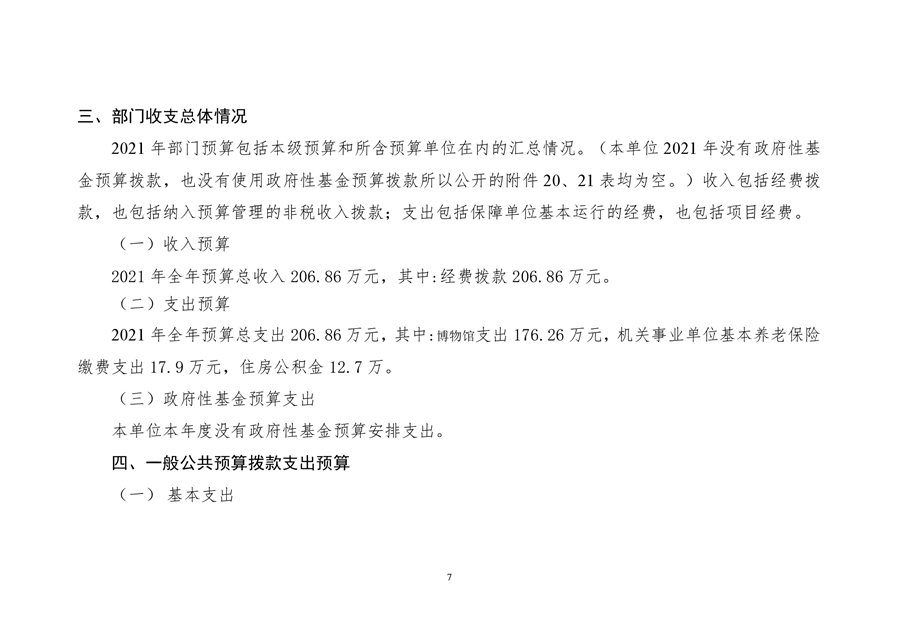
2021平江县文物保护中心部门预算编报说明
来源:县文旅广体局
2021-01-18 17:10
|
|
|
|