当前位置:
首页
>
政府信息公开
>
县直部门
>
县文旅广体局
>
财政信息
索 引 号:15/2023-2098206
发布机构:县文旅广体局
生成日期:2023-08-14 15:10:05.0
公开日期:2023-08-14
公开方式:政府网站
公开范围:全部公开
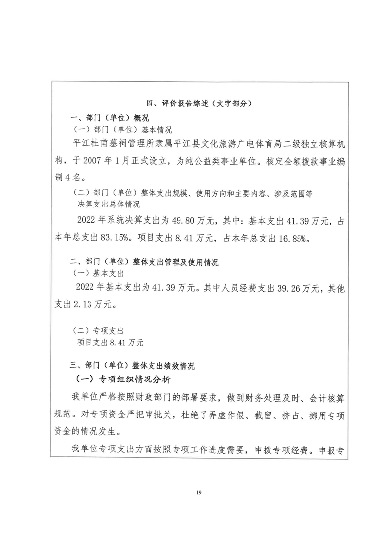
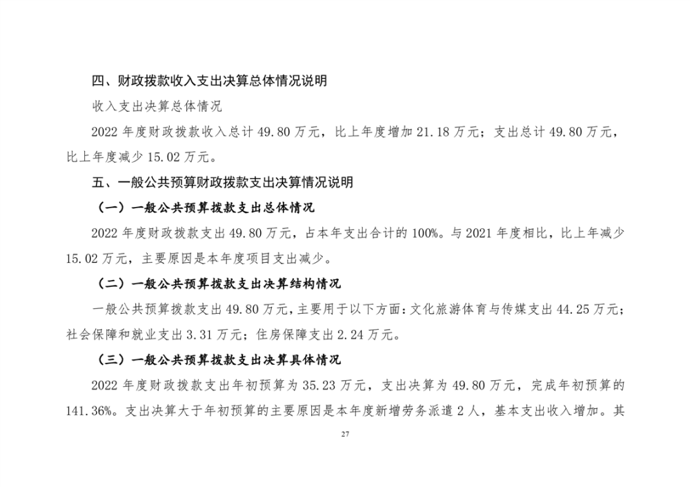
平江县杜甫墓祠管理所2022年部门决算公开
来源:县文旅广体局
2023-08-14 15:10
|
|
|
|