当前位置:
首页
>
政府信息公开
>
县直部门
>
县文旅广体局
>
财政信息
索 引 号:15/2023-2098212
发布机构:县文旅广体局
生成日期:2023-08-14 15:14:21.0
公开日期:2023-08-14
公开方式:政府网站
公开范围:全部公开
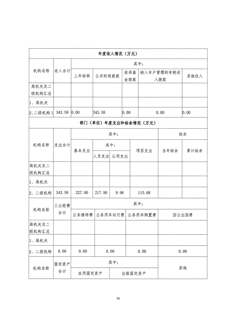
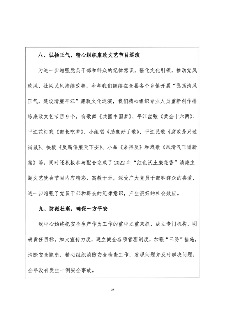
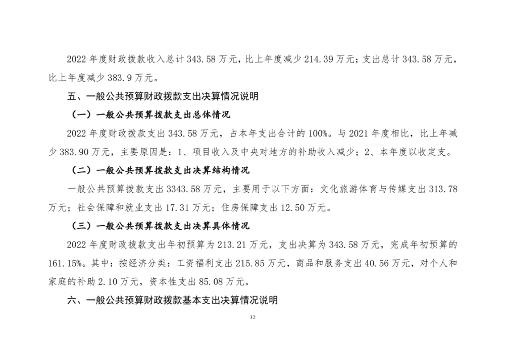
平江县非物质文化遗产保护和传承中心2022年部门决算公开
来源:县文旅广体局
2023-08-14 15:14
|
|
|
|