当前位置:
首页
>
政府信息公开
>
县直部门
>
县文旅广体局
>
财政信息
索 引 号:15/2025-2311485
发布机构:县文旅广体局
生成日期:2025-08-27 10:35:13.0
公开日期:2025-08-27
公开方式:政府网站
公开范围:全部公开
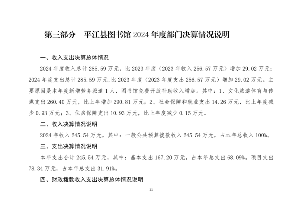
平江县图书馆2024年部门决算公开
来源:县文旅广体局
2025-08-27 10:35
|
|
|
|