当前位置:
首页
>
政府信息公开
>
县直部门
>
县文旅广体局
>
行政执法公示
>
事前公示
>
法制审核目录清单
索 引 号:15/2024-2176376
发布机构:县文旅广体局
生成日期:2024-09-23 09:50:31.0
公开日期:2024-09-23
公开方式:政府网站
公开范围:全部公开
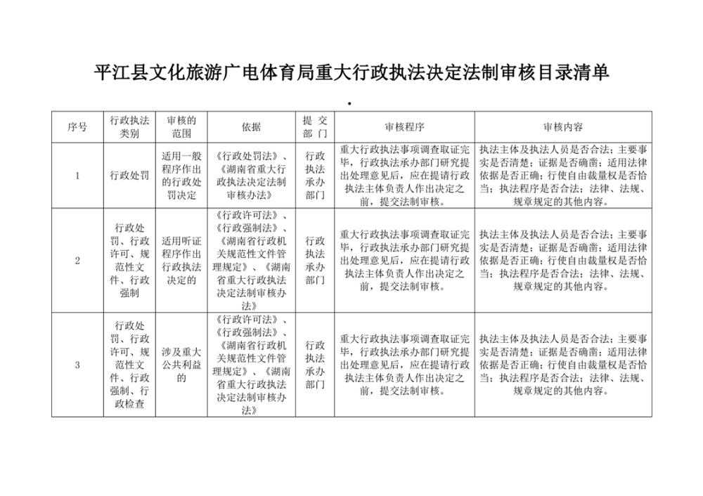
平江县文化旅游广电体育局文化综合市场重大行政执法决定法制审核目录清单
来源:县文旅广体局
2024-09-23 09:50
|
|
|
|