当前位置:
首页
>
政府信息公开
>
县直部门
>
县自然资源局
>
财政信息
索 引 号:18/2019-1591343
发布机构:县自然资源局
生成日期:2019-09-12 08:36:11.0
公开日期:2019-09-12
公开方式:政府网站
公开范围:全部公开
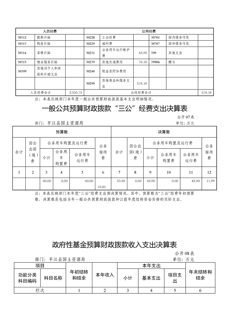
平江县国土资源局2018年决算编报说明
来源:县自然资源局
2019-09-12 08:36
|
|
|
|