当前位置:
首页
>
政府信息公开
>
县直部门
>
县自然资源局
>
财政信息
索 引 号:18/2020-1709435
发布机构:县自然资源局
生成日期:2020-01-23 11:28:25.0
公开日期:2020-01-23
公开方式:政府网站
公开范围:全部公开
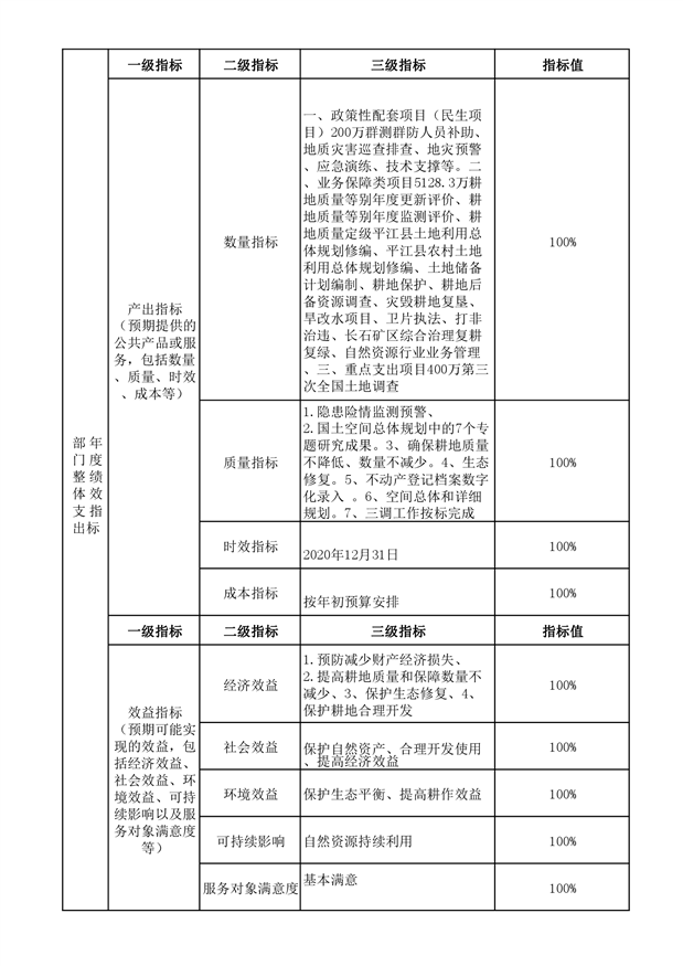
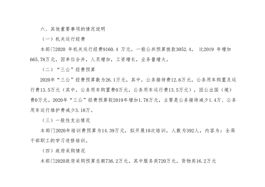
平江县自然资源局2020年部门预算
来源:县自然资源局
2020-01-23 11:28
|
|
|
|