当前位置:
首页
>
政府信息公开
>
县直部门
>
县自然资源局
>
财政信息
索 引 号:18/2023-2097172
发布机构:县自然资源局
生成日期:2023-08-08 16:56:58.0
公开日期:2023-08-08
公开方式:政府网站
公开范围:全部公开
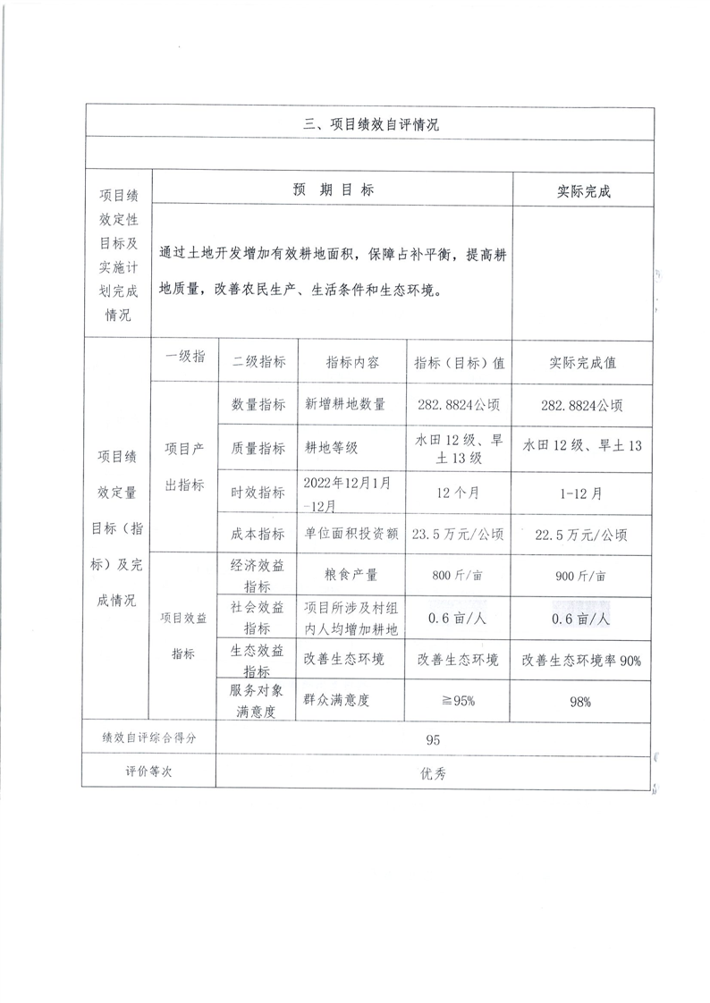
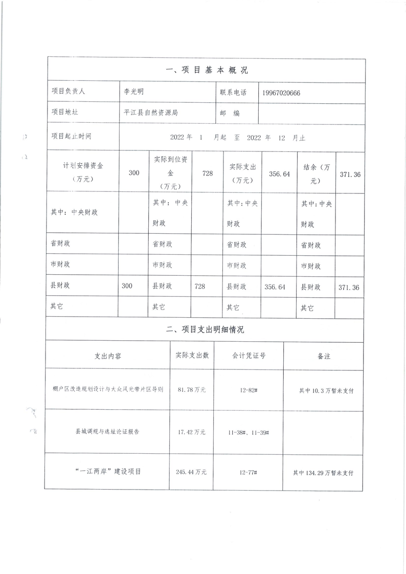
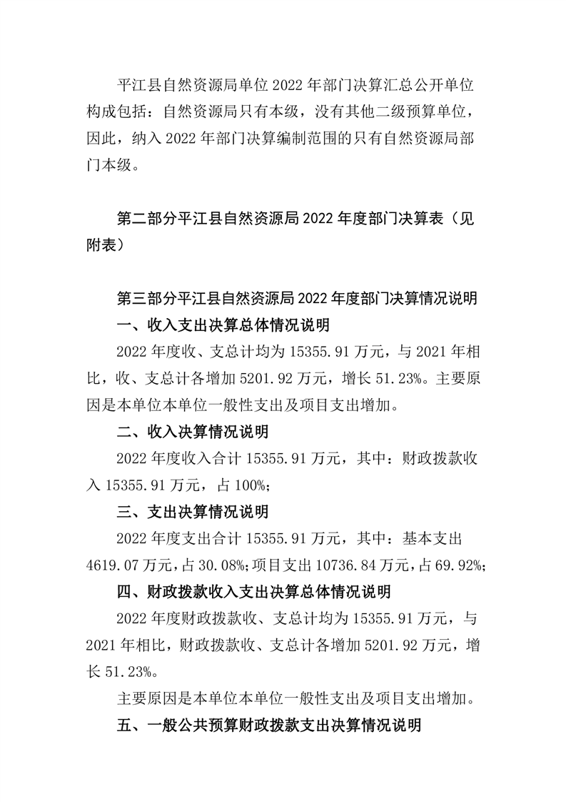
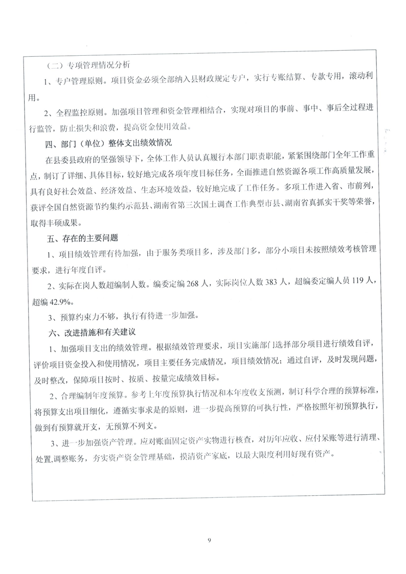
平江县自然资源局2022年度部门决算公开
来源:县自然资源局
2023-08-08 16:56
|
|
|
|