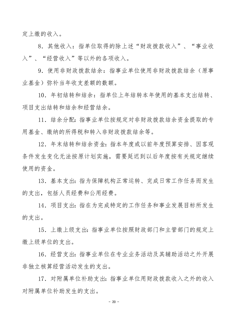
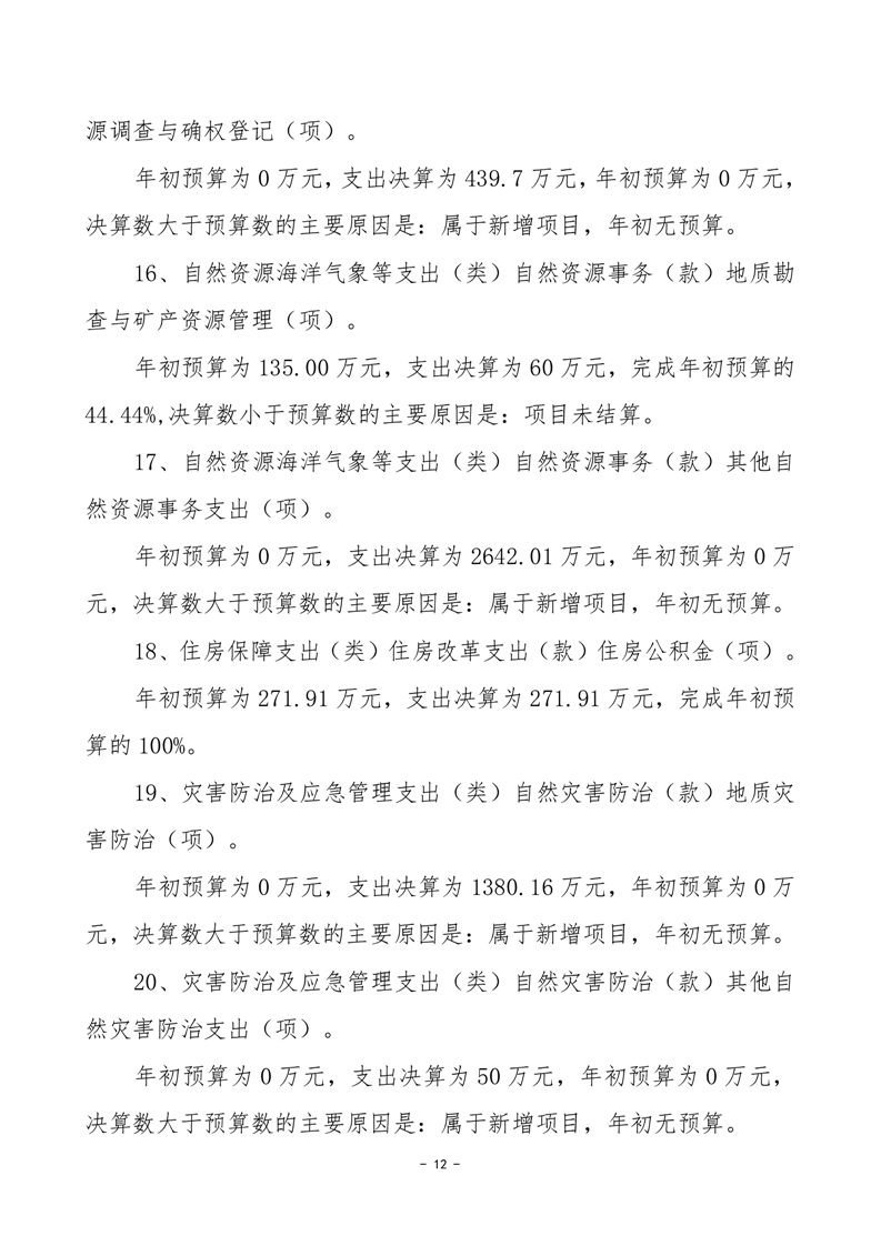
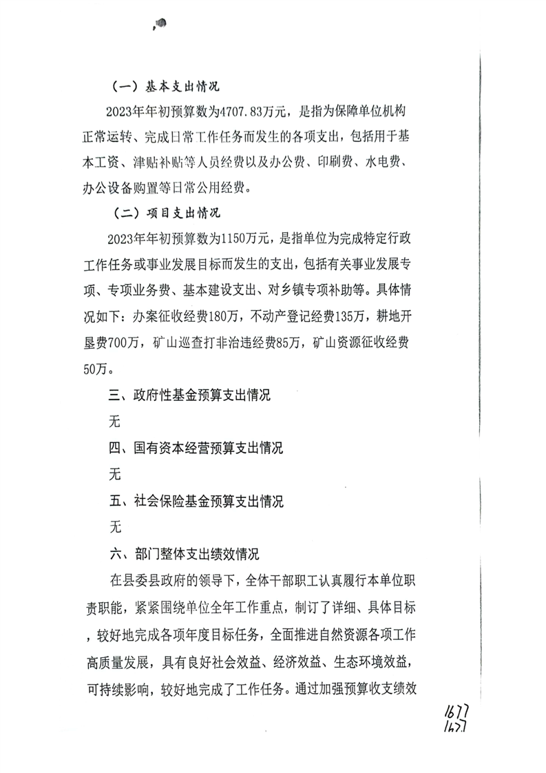
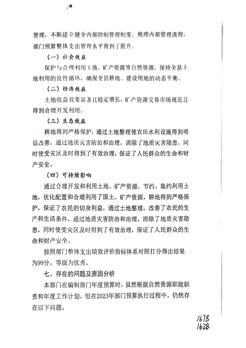
当前位置:
首页
>
政府信息公开
>
县直部门
>
县自然资源局
>
财政信息
索 引 号:18/2024-2269302
发布机构:县自然资源局
生成日期:2024-08-12 16:05:22.0
公开日期:2024-08-12
公开方式:政府网站
公开范围:全部公开
平江县自然资源局2023年度部门决算公开
来源:县自然资源局
2024-08-12 16:05
|
|
|
|