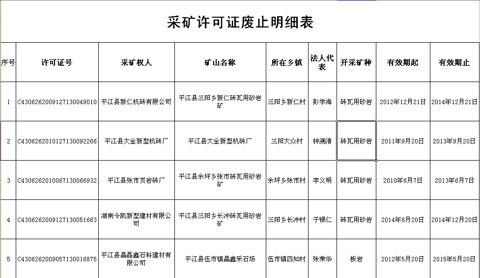
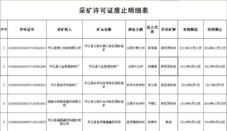
为规范我县矿产资源开采秩序,完善矿产资源开采登记管理制度,现查明县内下列5家矿山企业(明细附表)采矿许可证已于2015年12月底前过期。根据《矿产资源开采登记管理办法》(国务院令第241号)第七条和国土资源部《关于完善矿产[2017]16号》第二十二条的要求,现依法对上述矿山企业所持有的采矿许可证予以公告废止,原采矿权人必须在本公告发布三十个工作日内到我局办理相关手续,并按有关规定做好矿山自然生态环境治理恢复工作,履行相关法定义务。逾期将直接注销该采矿权。
特此公告。
附件:采矿许可证废止明细表
平江县国土资源局
2018年2月28日
采矿许可证废止明细表
