当前位置:
首页
>
政府信息公开
>
县直部门
>
县自然资源局
>
其他业务
索 引 号:18/2013-1834170
发布机构:县自然资源局
生成日期:2013-09-19 10:50:31.0
公开日期:2013-09-19
公开方式:政府网站
公开范围:全部公开
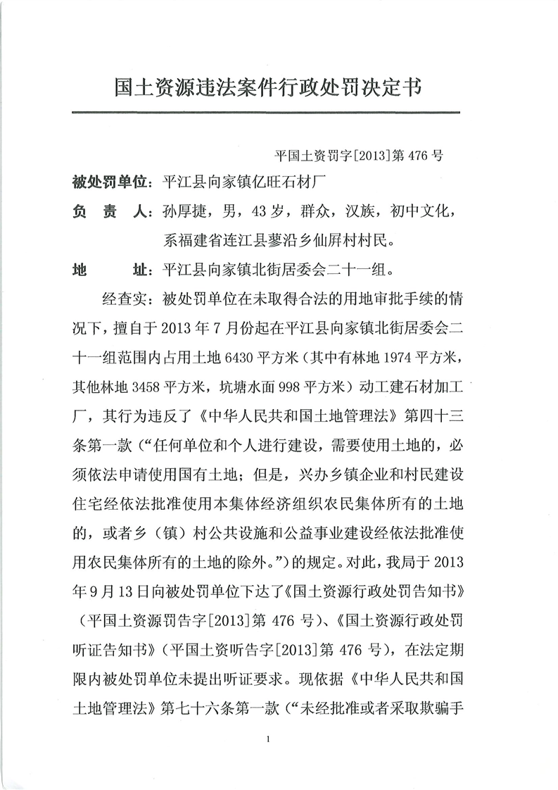
2013年向家镇亿旺石材(法定代表人:孙厚捷)非法占地案
来源:平江县国土资源局
2013-09-19 10:50
|
|
|
|