当前位置:
首页
>
政府信息公开
>
县直部门
>
县自然资源局
>
其他业务
索 引 号:18/2023-2134769
发布机构:县自然资源局
生成日期:2023-06-12 16:48:47.0
公开日期:2023-06-12
公开方式:政府网站
公开范围:全部公开
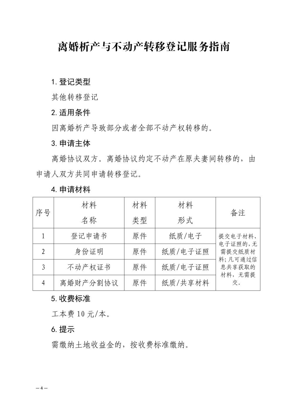
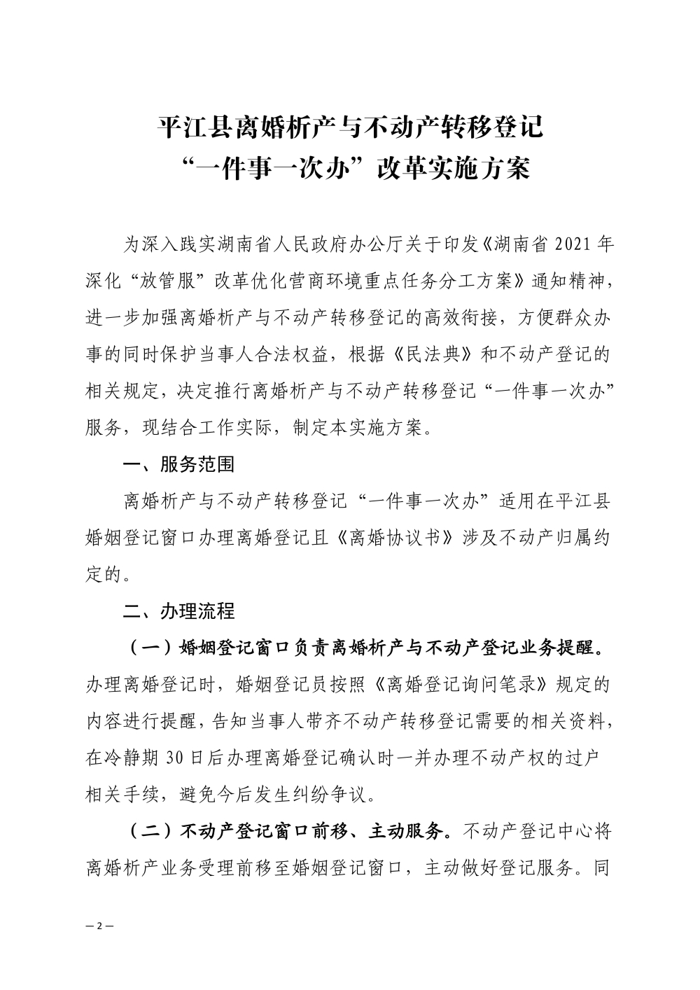
关于印发《平江县离婚析产与不动产转移登记“一件事一次办”改革实施方案》的通知
来源:县自然资源局
2023-06-12 16:48
|
|
|
|