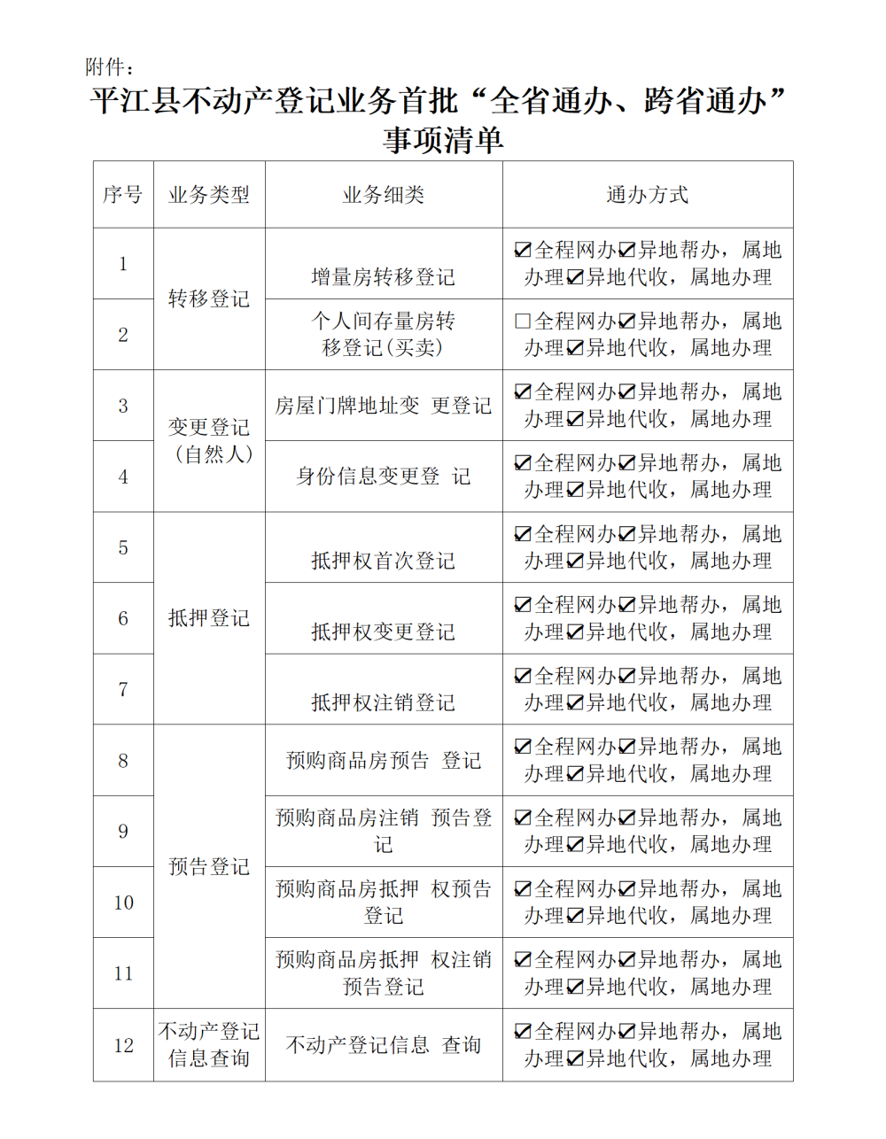
为贯彻落实湖南省自然资源厅办公室《关于做好不动产登记“全省通办、跨省通办”工作的通知》精神,持续优化营商环境,深化“互联网+不动产登记”政务服务水平,不断提升不动产登记便利度与服务效能,决定在平江县推行不动产登记“全省通办、跨省通办”服务,现将具体事宜通告如下:
突破属地申请的局限性,让企业、群众实现异地就近办、掌上办。通过“互联网+不动产登记”的模式,借助人脸识别、信息共享、电子签名、网上支付、电子证照共享应用等技术手段,以“全程网办”、“异地帮办,属地办理”和“异地代收,属地办理”三种模式办理,实现线上“数据多跑路,企业群众少跑腿”的“不见面办理”,线下“只跑一次,就近办理”,完成跨地区的登记服务。
(一)线上办理渠道
1.全国不动产登记网上“一窗办事”平台。
(https://bdcyc.mnr.gov.cn/)--我要办理--湖南省--湖南省不动产登记网上“一窗办事”平台登录--我要办业务--岳阳--平江县。可办理所有五大类12项高频不动产登记业务。
2.湖南省不动产登记网上“一窗办事”平台。
(https://portal.hunanbdc.cn/home)--我要办业务--岳阳--平江县。可办理所有五大类12项高频不动产登记业务。
3.“湘易办”APP平台。申请办理--更多服务--不动产;可办理不动产登记信息查询等业务。
(二)线下办理渠道
平江县不动产登记办事大厅:平江县东兴北路创新创业园1号楼政务服务中心三楼E10号“全省通办、跨省通办”专窗,联系电话:0730-6286245。



特此通告
平江县不动产登记中心
2024年8月27日