当前位置:
首页
>
政府信息公开
>
县直部门
>
县自然资源局
>
其他业务
索 引 号:18/2018-1370725
发布机构:县国土资源局
生成日期:2018-06-22 11:24:22.0
公开日期:2018-06-22
公开方式:政府网站
公开范围:全部公开
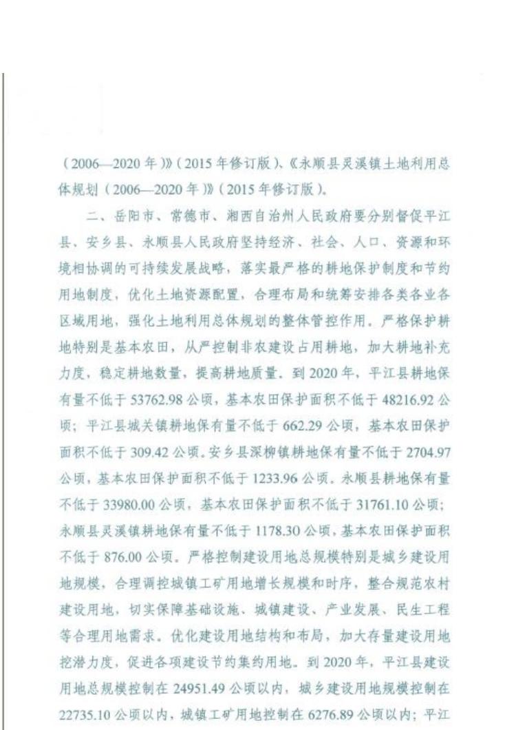
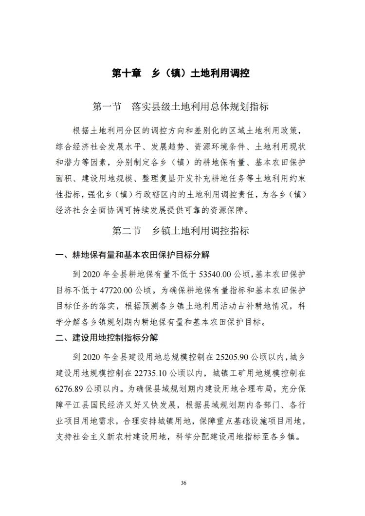
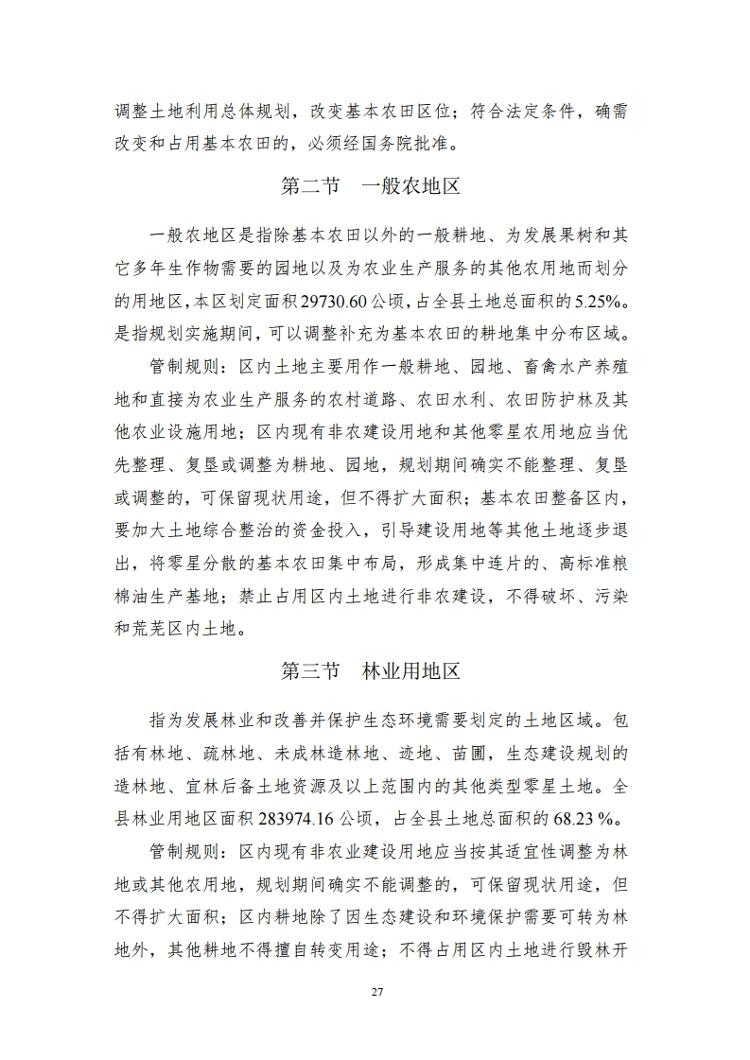
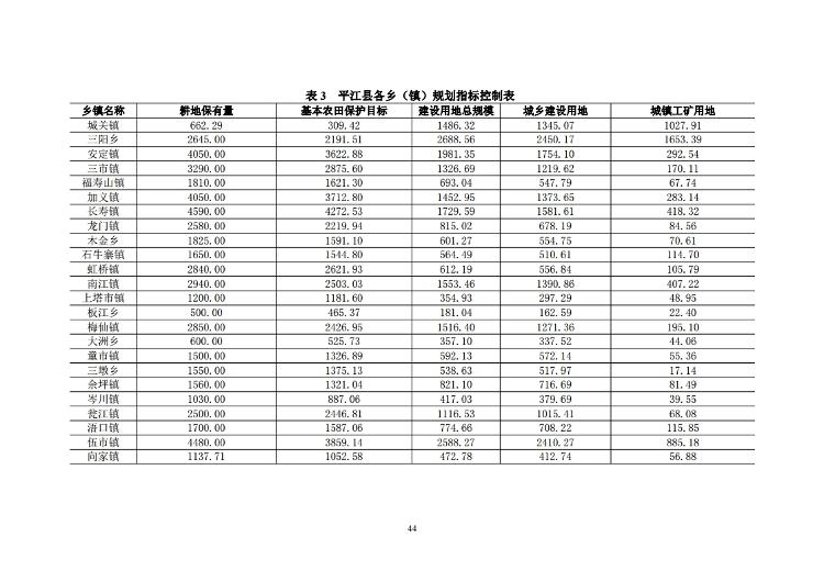
平江县土地利用总体规划(2006-2020年)(2017年调整完善方案)
来源:县国土资源局
2018-06-22 11:24
|
|
|
|