当前位置:
首页
>
政府信息公开
>
县直部门
>
县自然资源局
>
业务事项
索 引 号:18/2026-2355030
发布机构:县自然资源局
生成日期:2026-01-15 16:23:27.0
公开日期:2026-01-15
公开方式:政府网站
公开范围:全部公开
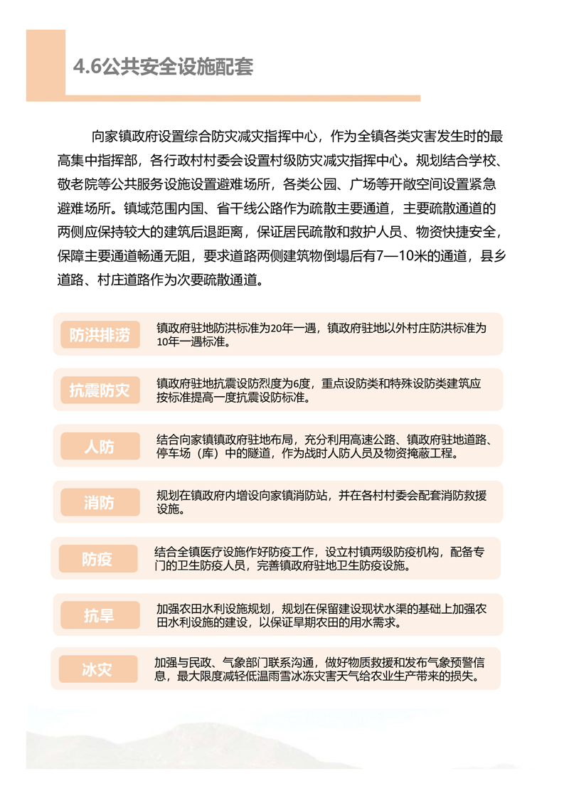
平江县向家镇国土空间规划(2021-2035年)批后公告
来源:县自然资源局
2026-01-15 16:23
|
|
|
|