当前位置:
首页
>
政府信息公开
>
县直部门
>
县自然资源局
>
不动产登记公告
索 引 号:18/2020-1675346
发布机构:县自然资源局
生成日期:2020-04-13 11:12:34.0
公开日期:2020-04-13
公开方式:政府网站
公开范围:全部公开
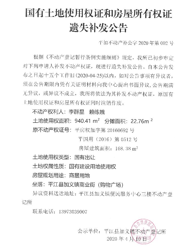
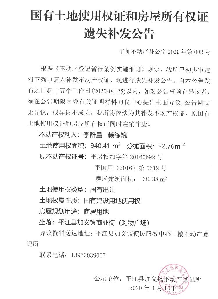
李
来源:不动产登记中心
2020-04-13 11:12
|
|
|
|