当前位置:
首页
>
政府信息公开
>
县直部门
>
县自然资源局
>
不动产登记公告
索 引 号:18/2025-2336056
发布机构:县自然资源局
生成日期:2025-12-09 15:56:42.0
公开日期:2025-12-09
公开方式:政府网站
公开范围:全部公开
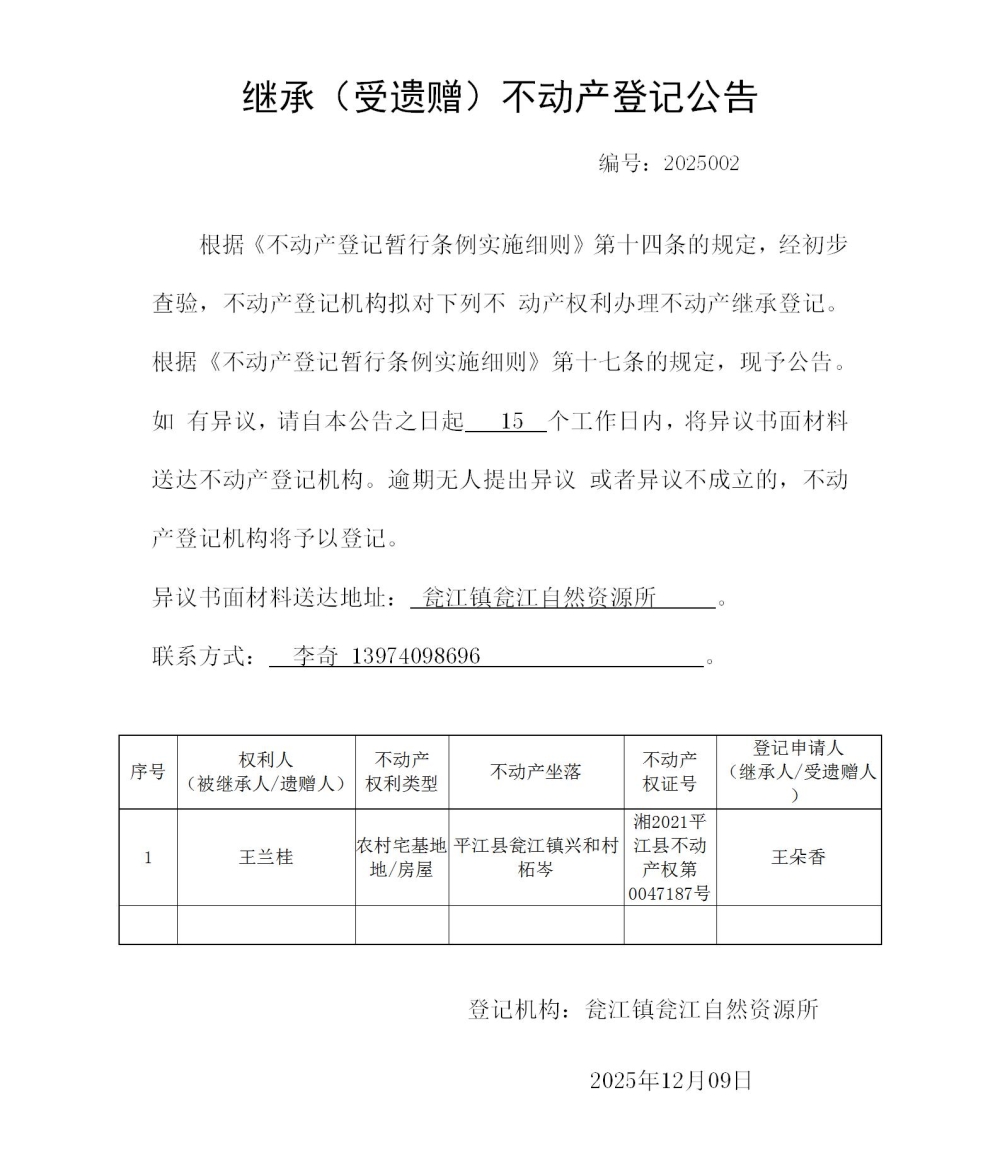
王兰桂 继承(受遗赠)不动产登记公告
来源:不动产登记中心
2025-12-09 15:56
|
|
|
|