当前位置:
首页
>
政府信息公开
>
县直部门
>
县应急管理局
>
财政信息
索 引 号:43060000/2020-1708347
发布机构:平江县人民政府
生成日期:2020-06-07 12:26:44.0
公开日期:2020-06-07
公开方式:政府网站
公开范围:全部公开
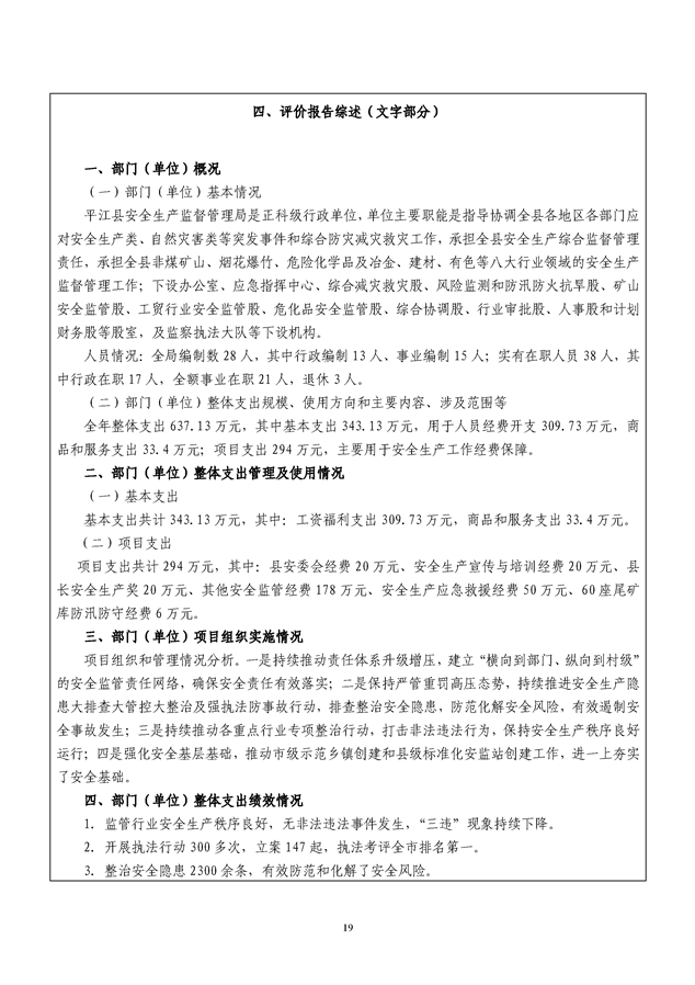
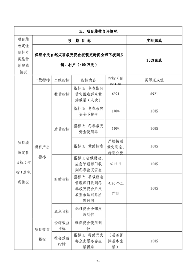
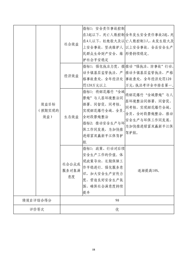
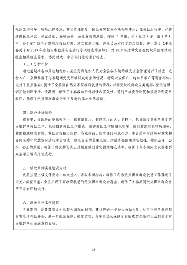
平江县安全生产监督管理局2019年度整体支出绩效自评
来源:县应急管理局
2020-06-07 12:26
|
|
|
|