当前位置:
首页
>
政府信息公开
>
县直部门
>
县应急管理局
>
财政信息
索 引 号:28/2023-2030309
发布机构:县应急管理局
生成日期:2023-01-18 09:27:34.0
公开日期:2023-01-18
公开方式:政府网站
公开范围:全部公开
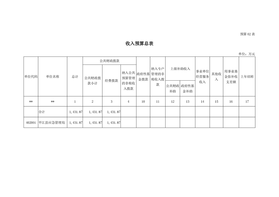
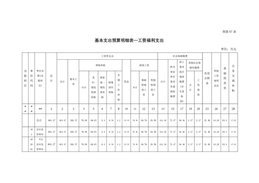
平江县应急管理局2023年度部门预算公开
来源:平江县应急管理局
2023-01-18 09:27
|
|
|
|