当前位置:
首页
>
政府信息公开
>
县直部门
>
县应急管理局
>
生产安全
>
安全执法
索 引 号:28/2020-1761867
发布机构:县应急管理局
生成日期:2020-11-08 15:58:31.0
公开日期:2020-11-08
公开方式:政府网站
公开范围:全部公开
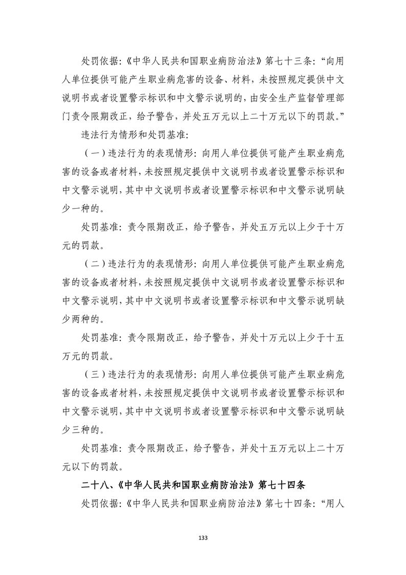
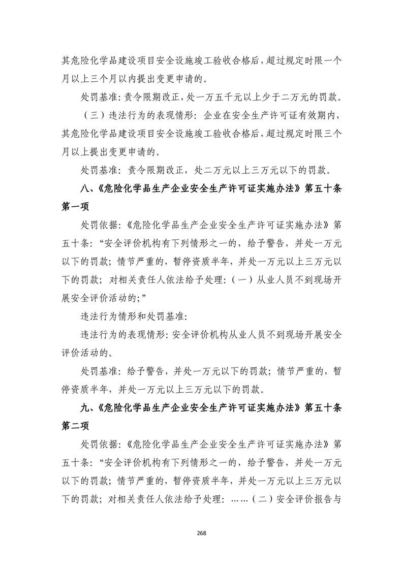
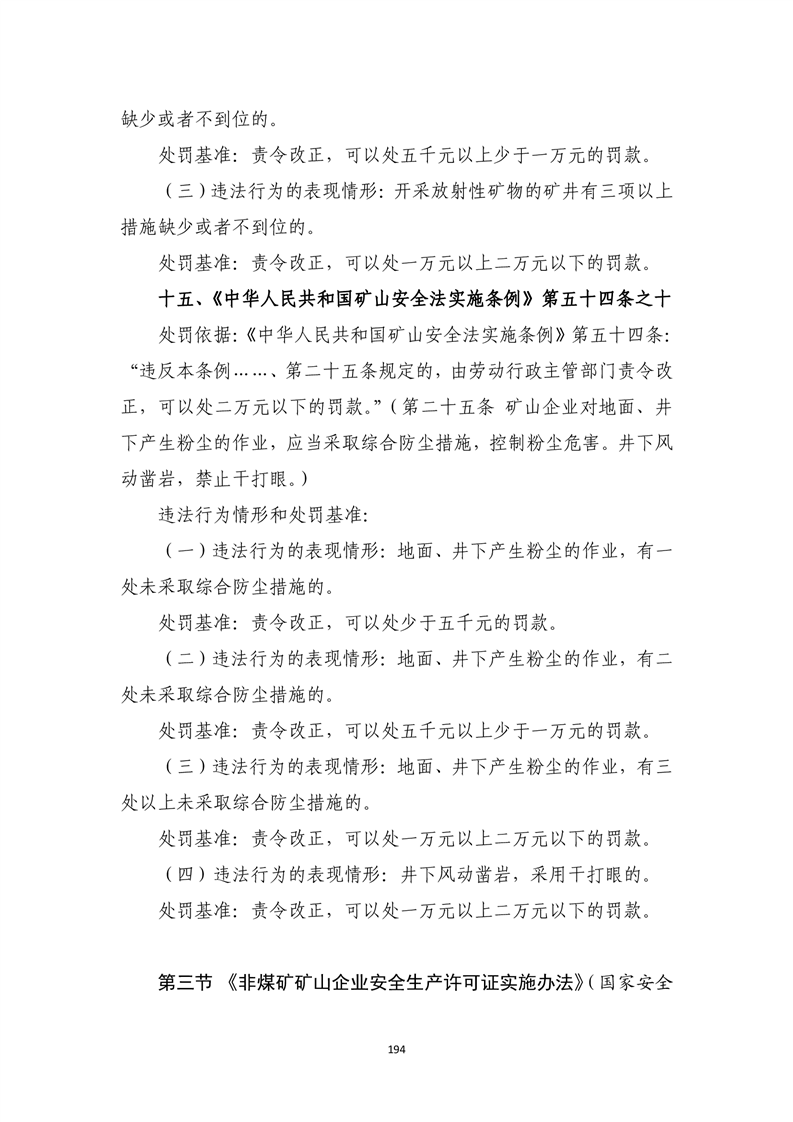
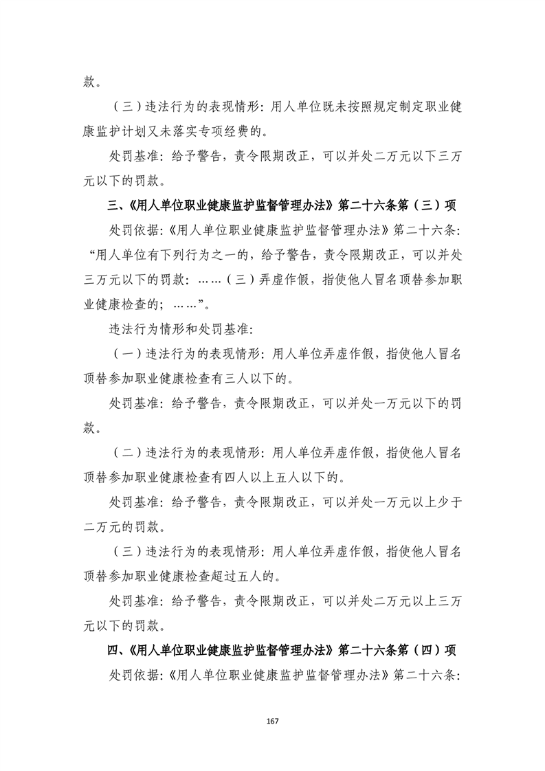
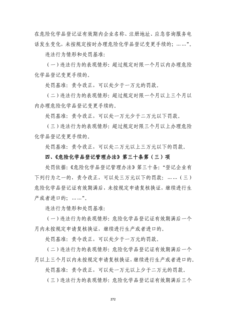
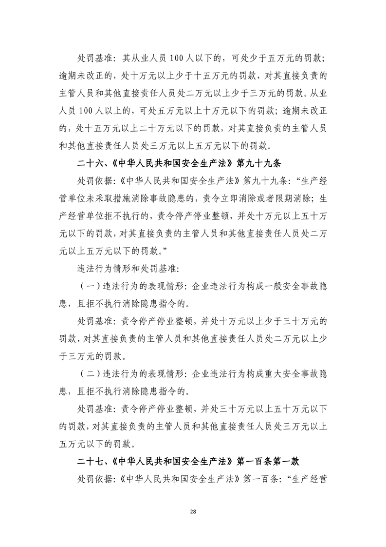
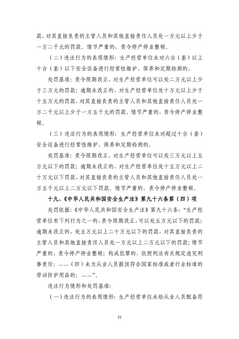
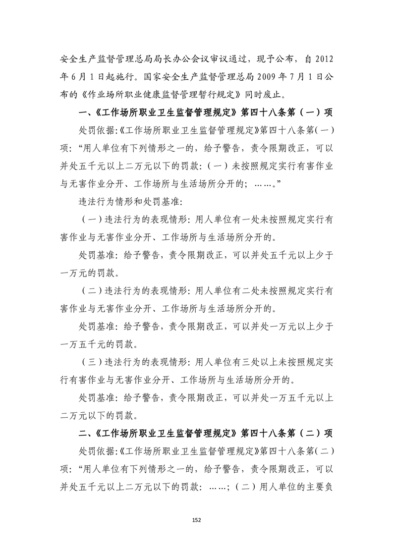
湖南省安全生产行政处罚裁量权基准
来源:县应急管理局
2020-11-08 15:58
|
|
|
|