当前位置:
首页
>
政府信息公开
>
县直部门
>
县应急管理局
>
生产安全
>
安全生产典型案例
索 引 号:28/2025-2353520
发布机构:县应急管理局
生成日期:2025-06-30 12:46:48.0
公开日期:2025-06-30
公开方式:政府网站
公开范围:全部公开
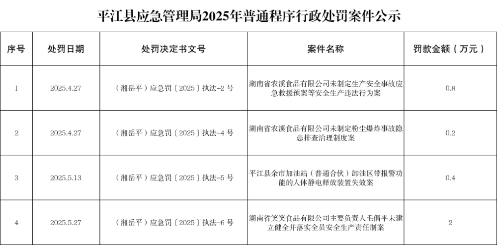
2025年第二季度安全生产典型案例
来源:县应急管理局
2025-06-30 12:46
|
|
|
|