当前位置:
首页
>
政府信息公开
>
县直部门
>
县应急管理局
>
行政执法公示
>
事前公示
>
行政裁量权基准
索 引 号:28/2021-1869345
发布机构:县应急管理局
生成日期:2021-10-28 16:53:10.0
公开日期:2021-10-28
公开方式:政府网站
公开范围:全部公开
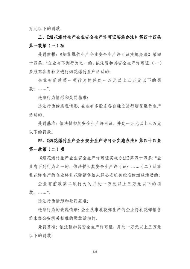
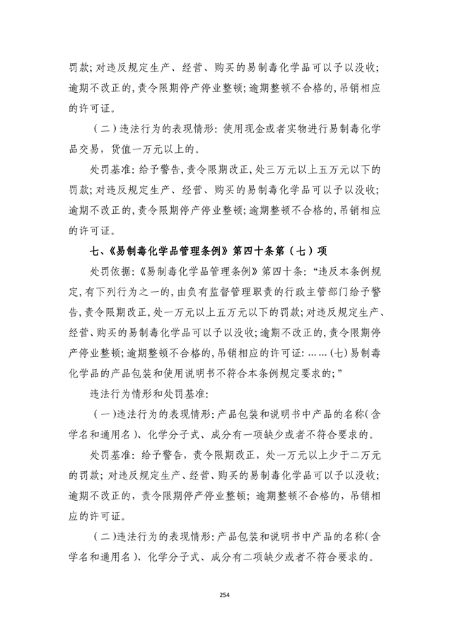
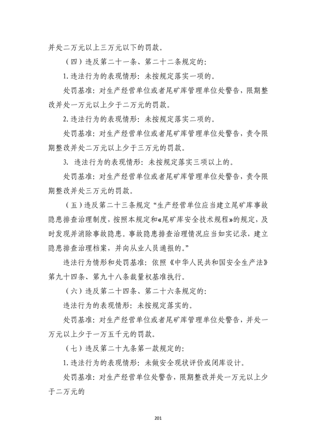
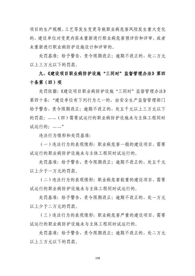
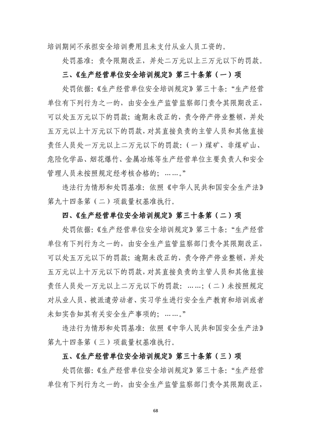
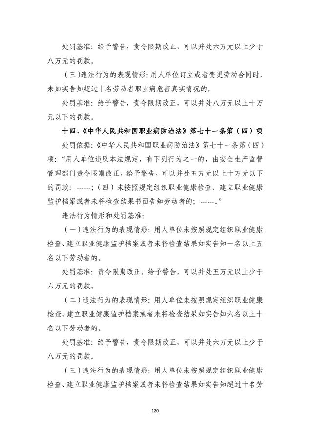
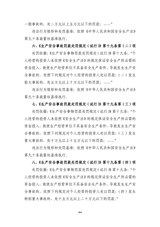
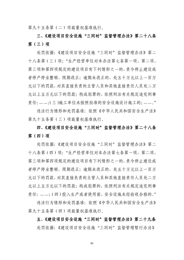
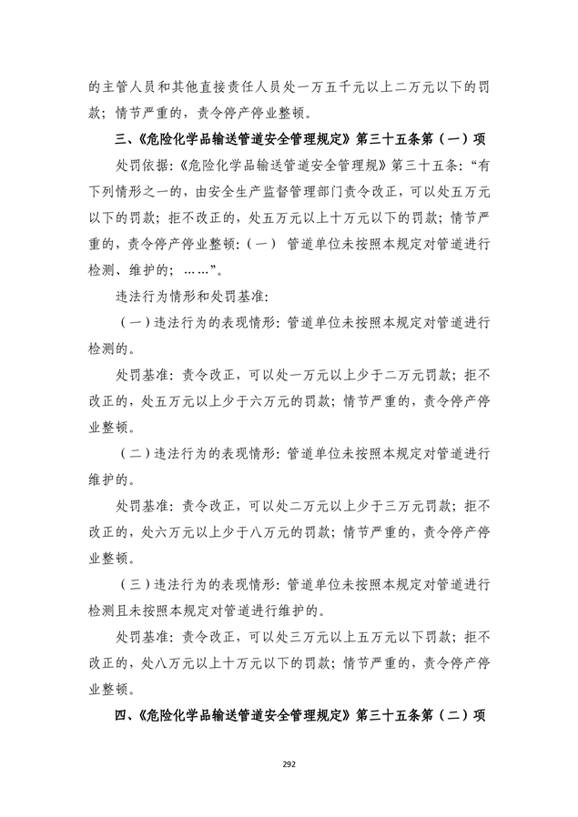
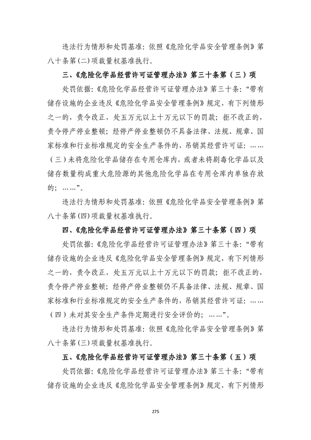
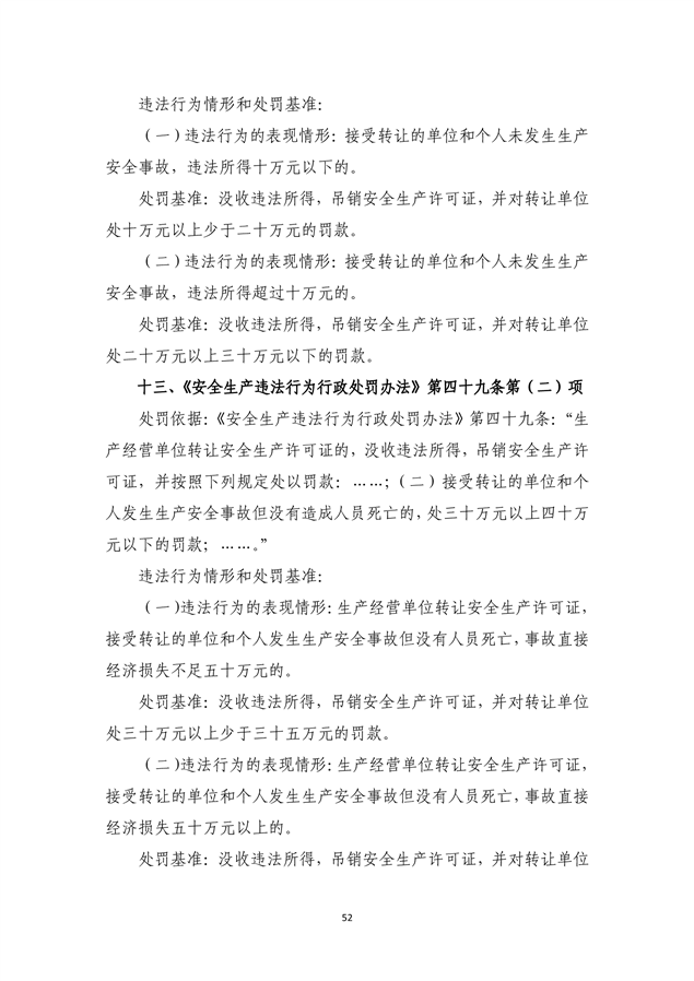
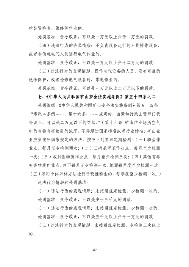
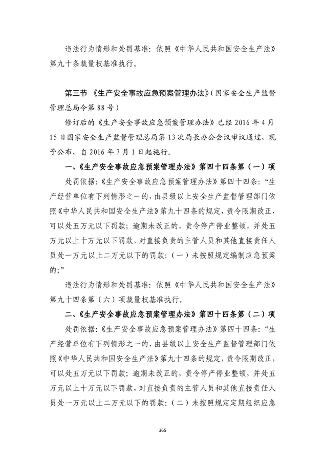
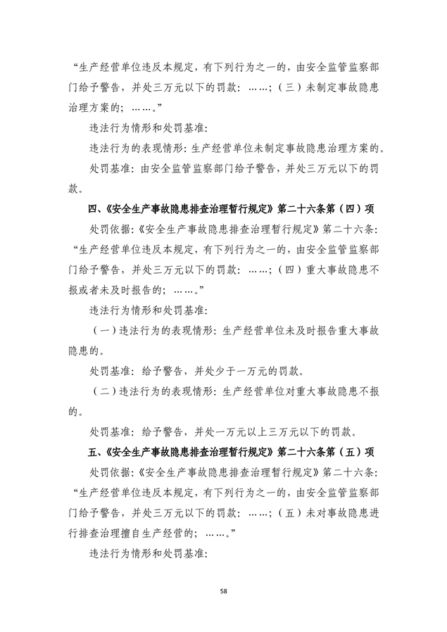
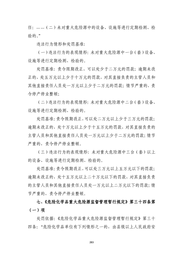
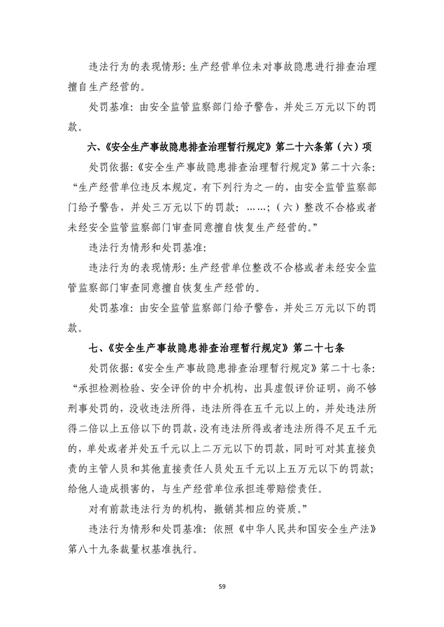
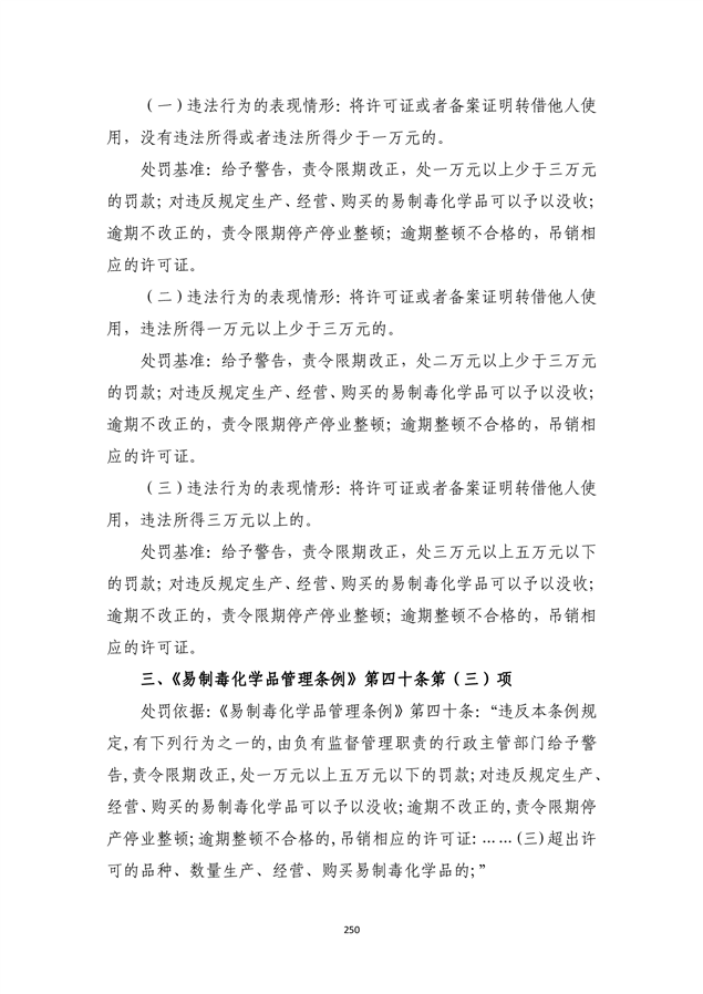
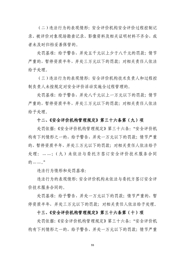
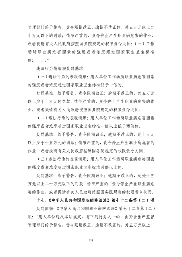
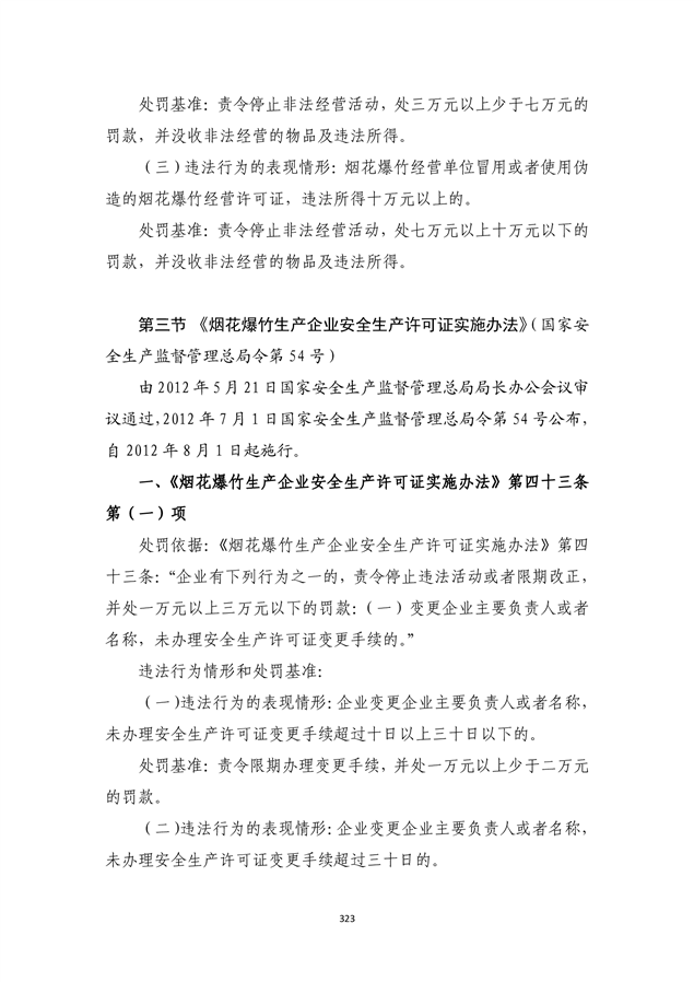
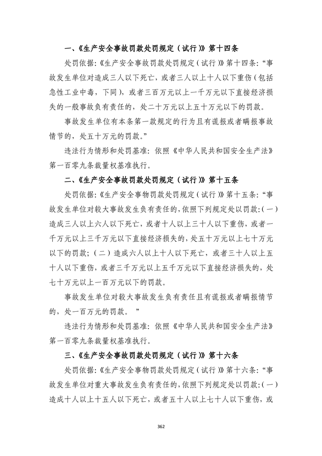
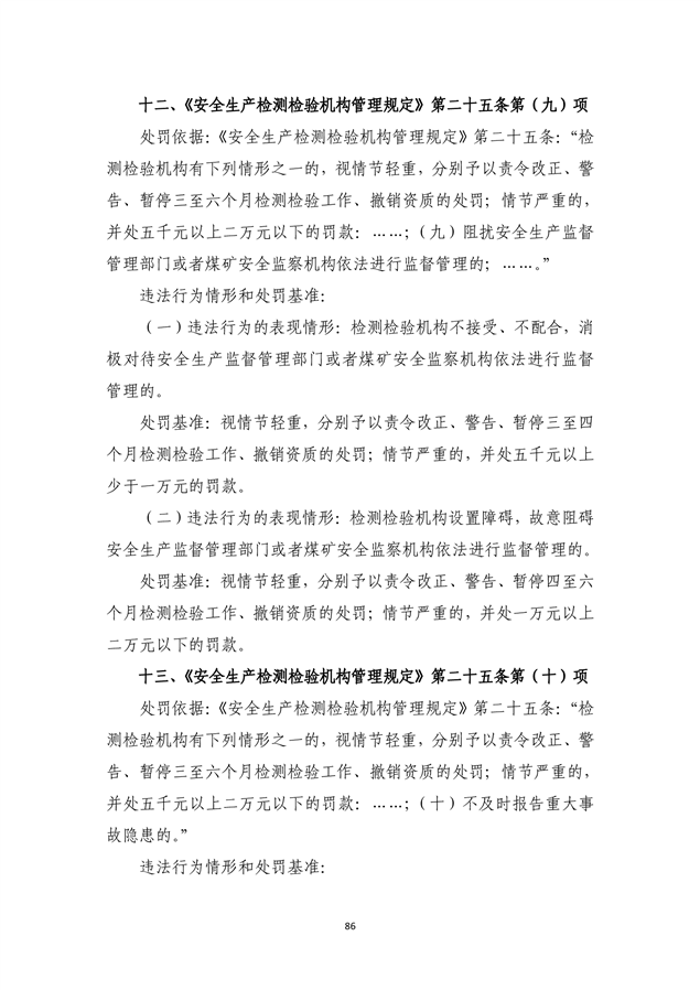
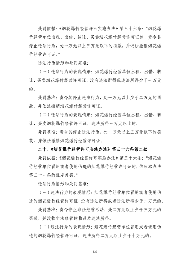
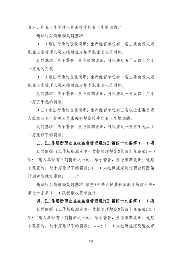
湖南省安全生产行政处罚裁量权基准
来源:县应急管理局
2021-10-28 16:53
|
|
|
|