当前位置:
首页
>
政府信息公开
>
县政府直属事业单位
>
县城投服务中心
>
财政信息
索 引 号:32/2020-1737294
发布机构:县征收办
生成日期:2020-08-26 16:47:55.0
公开日期:2020-08-26
公开方式:政府网站
公开范围:全部公开
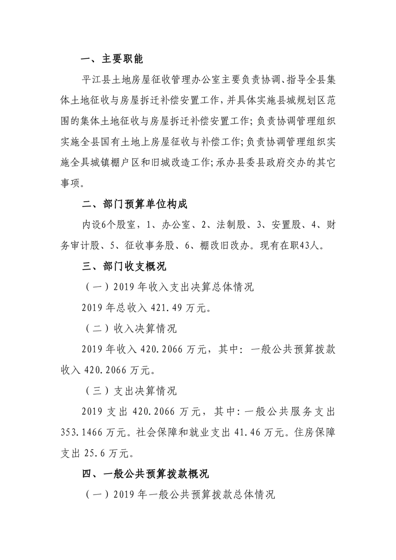
县征收办2019年部门决算公开说明
来源:县征收办
2020-08-26 16:47
|
|
|
|