当前位置:
首页
>
政府信息公开
>
县政府直属事业单位
>
县城投服务中心
>
财政信息
索 引 号:26/2020-1702622
发布机构:县城建投
生成日期:2020-05-25 15:31:31.0
公开日期:2020-05-25
公开方式:政府网站
公开范围:全部公开
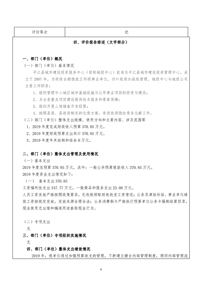
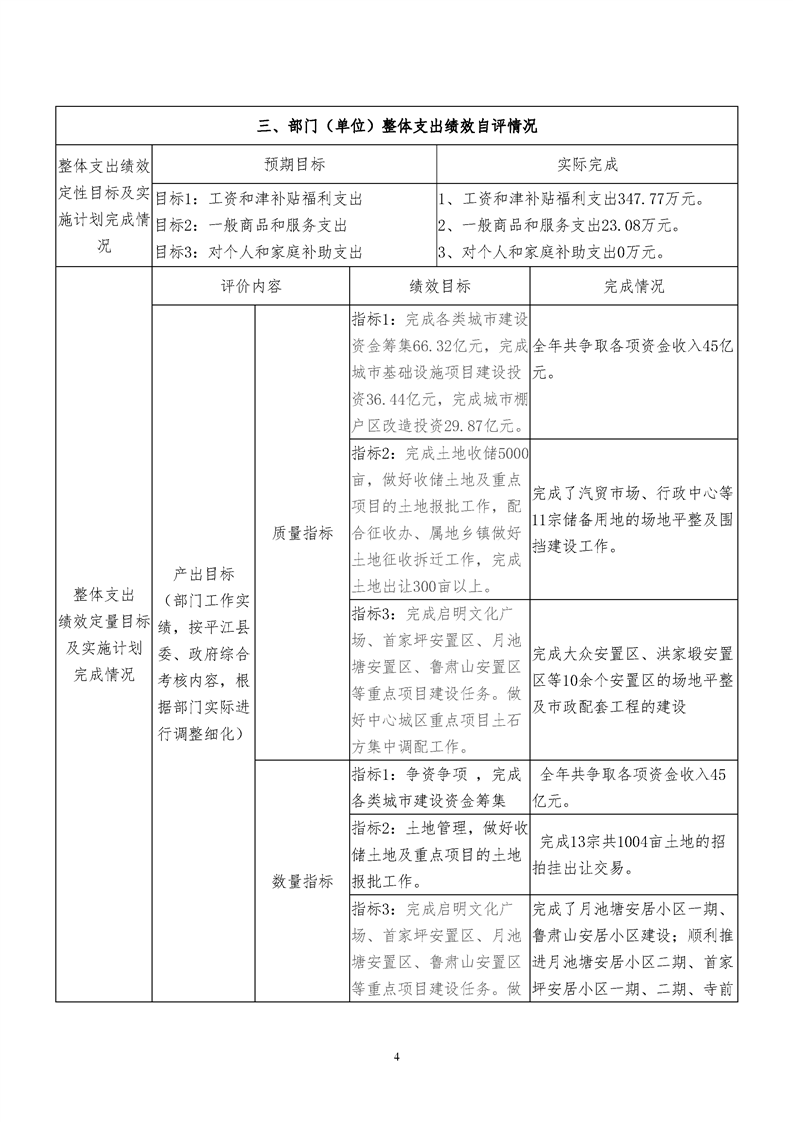
平江县 2019 年(平江县城市建设投资服务中心)绩效自评
来源:县城建投
2020-05-25 15:31
|
|
|
|