当前位置:
首页
>
政府信息公开
>
县政府直属事业单位
>
县城投服务中心
>
财政信息
索 引 号:32/2020-1823781
发布机构:平江县城投服务中心
生成日期:2020-05-25 15:47:50.0
公开日期:2020-05-25
公开方式:政府网站
公开范围:全部公开
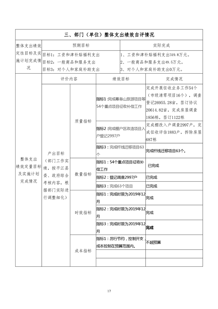
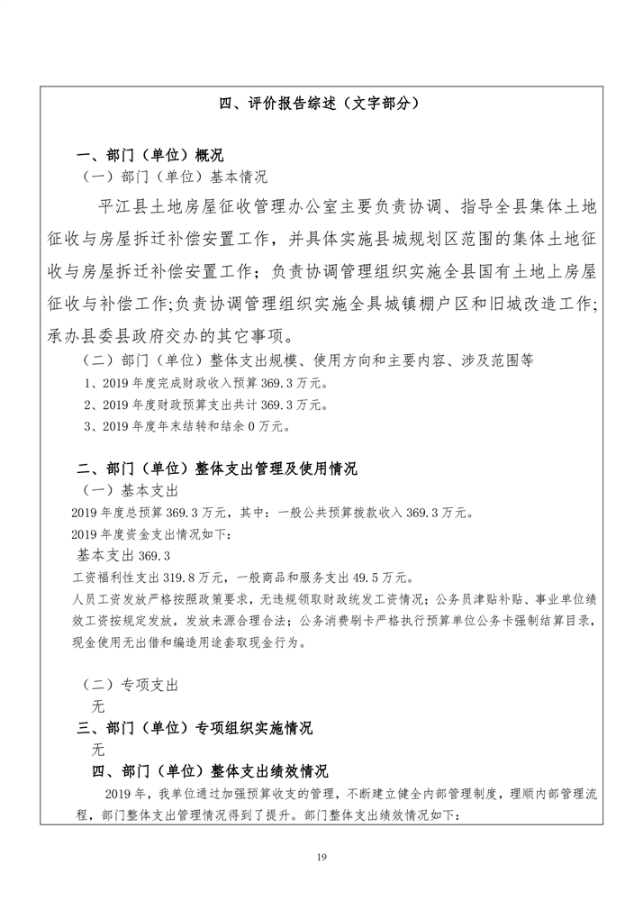
平江县土地房屋征收管理办公室2019年度整体支出绩效自评
来源:县城建投
2020-05-25 15:47
|
|
|
|