当前位置:
首页
>
政府信息公开
>
县直部门
>
县公安局
>
财政信息
索 引 号:33/2020-1709354
发布机构:县公安局
生成日期:2020-01-20 09:58:01.0
公开日期:2020-01-20
公开方式:政府网站
公开范围:全部公开
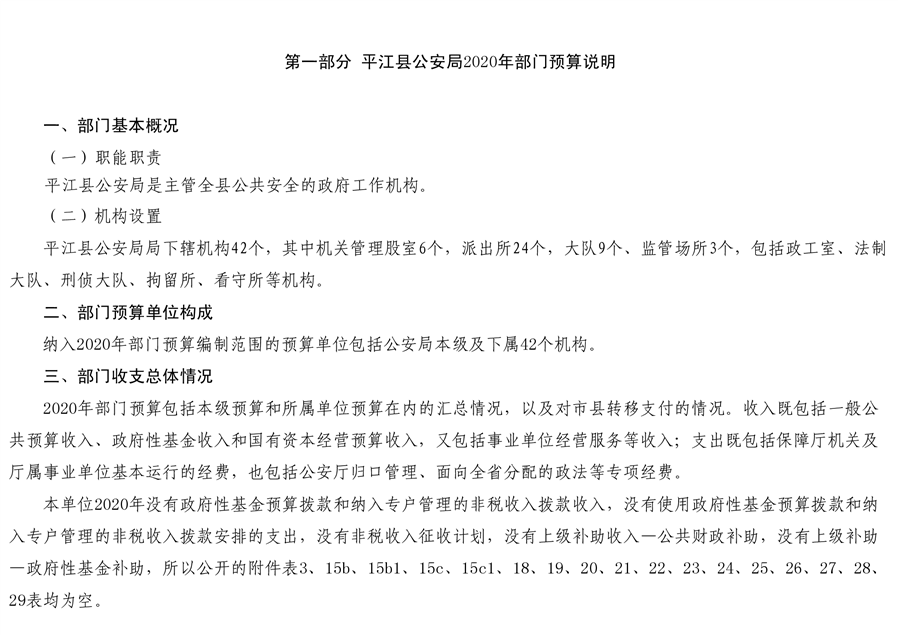
平江县公安局2020年度部门预算
来源:县公安局
2020-01-20 09:58
|
|
|
|