当前位置:
首页
>
政府信息公开
>
县直部门
>
县公安局
>
财政信息
索 引 号:33/2020-1709862
发布机构:县公安局
生成日期:2020-06-10 11:08:50.0
公开日期:2020-06-10
公开方式:政府网站
公开范围:全部公开
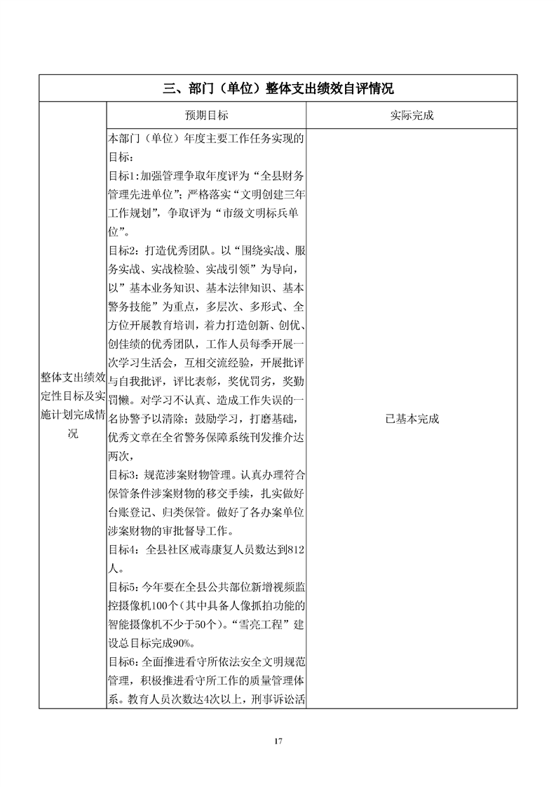
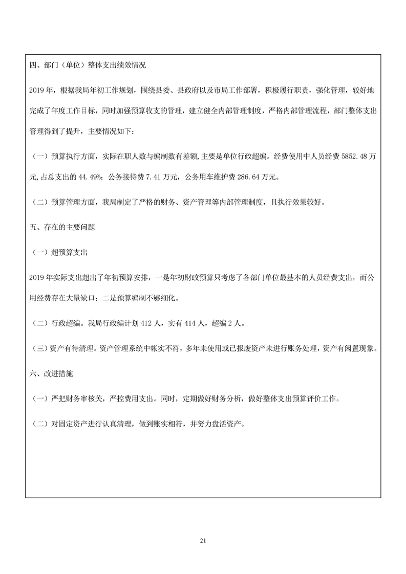
平江县公安局2019年度部门整体支出绩效评价自评报告
来源:县公安局
2020-06-10 11:08
|
|
|
|