当前位置:
首页
>
政府信息公开
>
县直部门
>
县公安局
>
财政信息
索 引 号:43060000/2020-1739996
发布机构:平江县人民政府
生成日期:2020-08-23 09:15:11.0
公开日期:2020-08-23
公开方式:政府网站
公开范围:全部公开
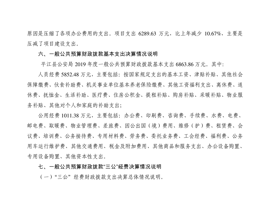
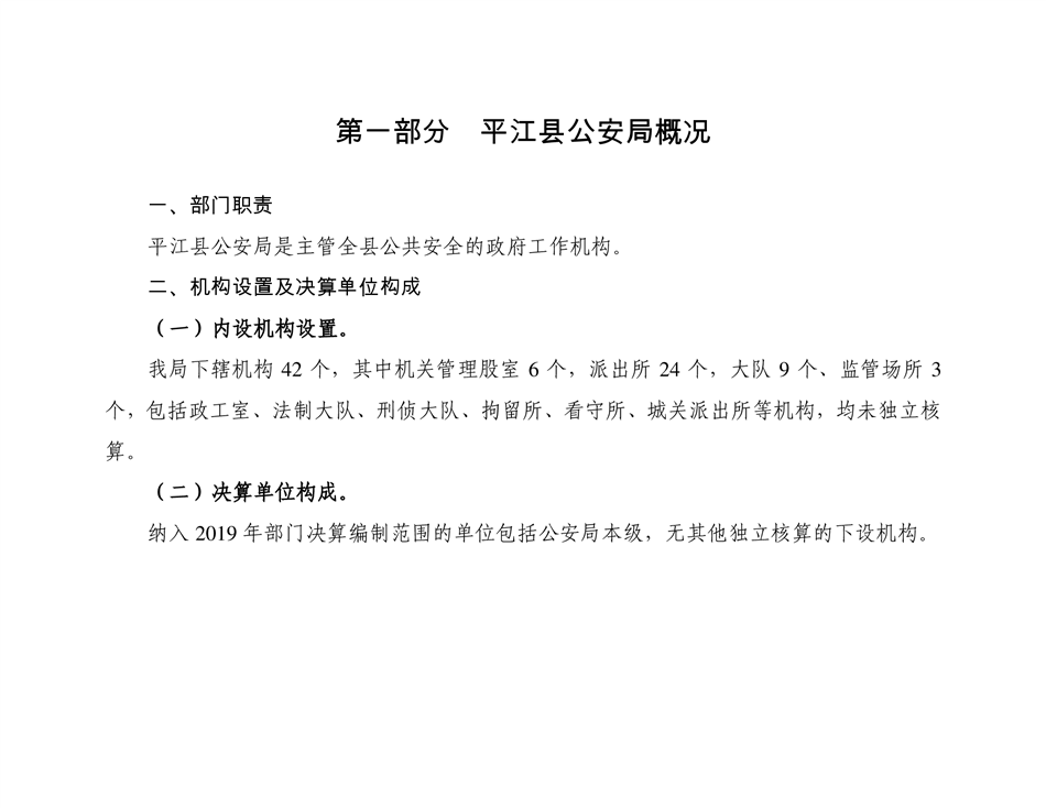
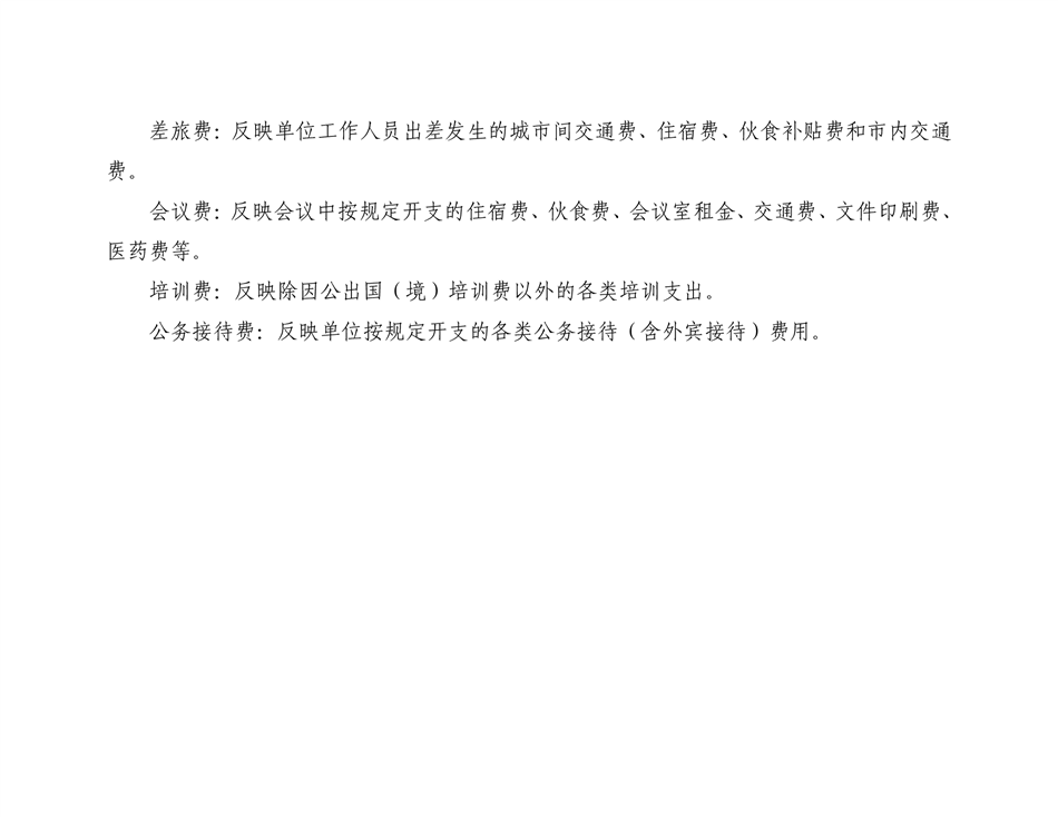
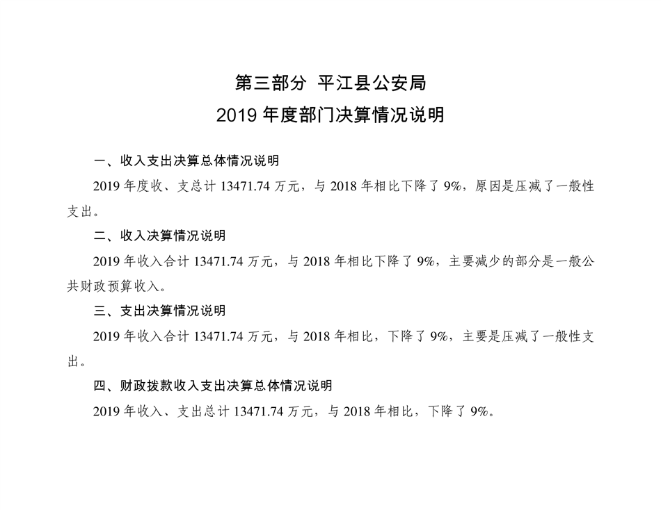
平江县公安局2019年度部门决算编报说明
来源:县公安局
2020-08-23 09:15
|
|
|
|