当前位置:
首页
>
政府信息公开
>
县直部门
>
县公安局
>
财政信息
索 引 号:33/2021-1880330
发布机构:县公安局
生成日期:2021-11-18 10:29:15.0
公开日期:2021-11-18
公开方式:政府网站
公开范围:全部公开
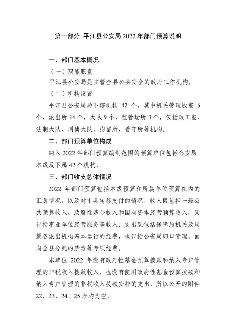
平江县公安局2022年预算公开
来源:县公安局
2021-11-18 10:29
|
|
|
|