当前位置:
首页
>
政府信息公开
>
其他单位
>
县气象局
>
其他信息
索 引 号:51/2021-1859383
发布机构:县气象局
生成日期:2021-09-13 09:12:50.0
公开日期:2021-09-13
公开方式:政府网站
公开范围:全部公开
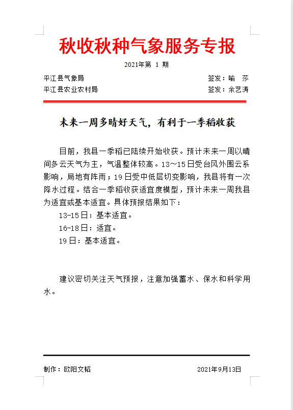
秋收秋种气象服务专报2021年第1期
来源:县气象局
2021-09-13 09:12
|
|
|
|