当前位置:
首页
>
政府信息公开
>
县直部门
>
县司法局
>
财政信息
索 引 号:36/2020-1703655
发布机构:县司法局
生成日期:2020-05-26 10:00:31.0
公开日期:2020-05-26
公开方式:政府网站
公开范围:全部公开
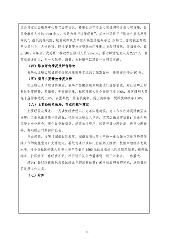
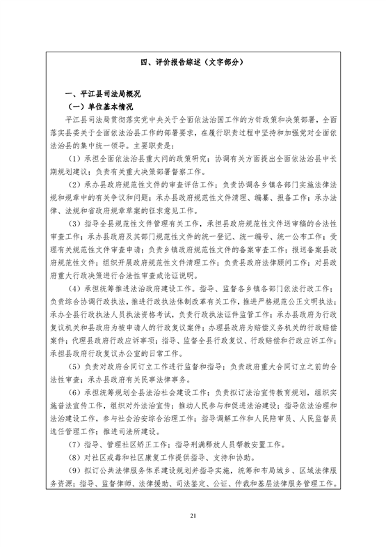
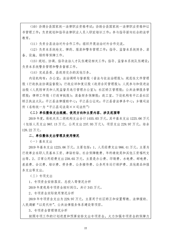
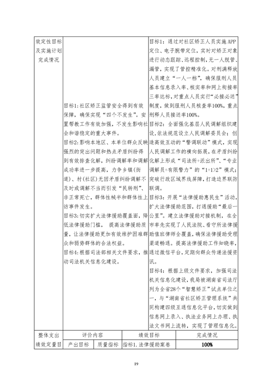
平江县司法局2019年绩效自评
来源:县司法局
2020-05-26 10:00
|
|
|
|