当前位置:
首页
>
政府信息公开
>
县直部门
>
县发展和改革局
>
财政信息
索 引 号:37/2021-1793294
发布机构:县发改局
生成日期:2021-01-15 12:31:50.0
公开日期:2021-01-15
公开方式:政府网站
公开范围:全部公开
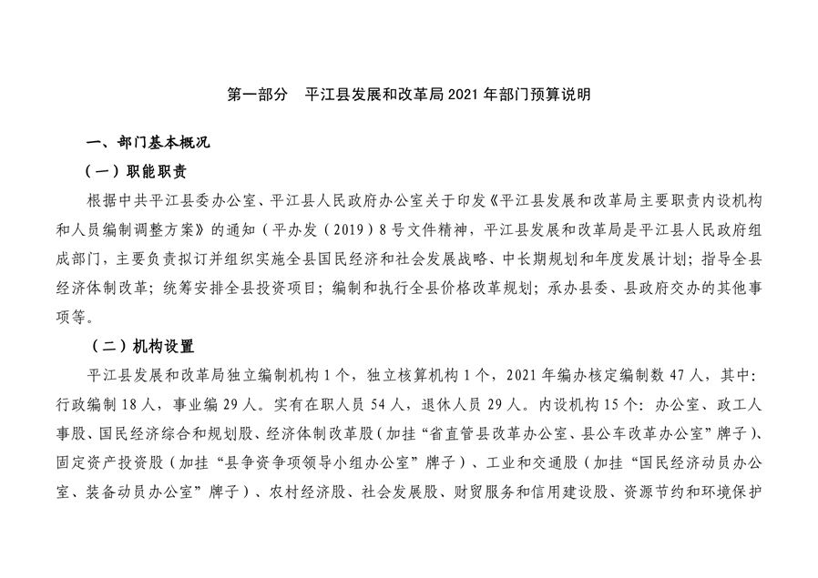
平江县发展和改革局2021年度部门预算
来源:县发改局
2021-01-15 12:31
|
|
|
|