当前位置:
首页
>
政府信息公开
>
县直部门
>
县发展和改革局
>
财政信息
索 引 号:37/2022-1989820
发布机构:县发改局
生成日期:2022-09-20 15:04:18.0
公开日期:2022-09-20
公开方式:政府网站
公开范围:全部公开
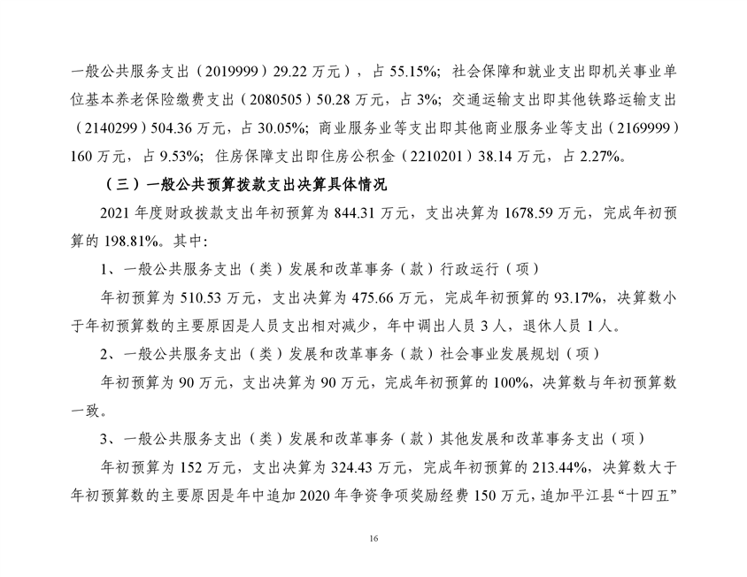
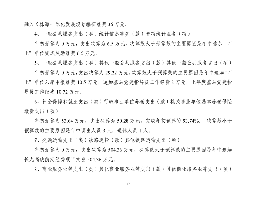
平江县发展和改革局2021年部门决算
来源:县发改局
2022-09-20 15:04
|
|
|
|