平江县农村社会养老保险管理服务中心
2016年预算编报说明
一、基本情况
平江县农村社会养老保险管理服务中心为行政支持类事业单位,主管全县年满16周岁(不含在校学生),非国家机关和事业单位工作人员及不属于职工基本养老保险制度覆盖范围的城乡居民的参保养老工作。共有全额拨款事业编制19名,目前在职21人。公车1台,另有长期聘用司机1人。
二、预算安排情况
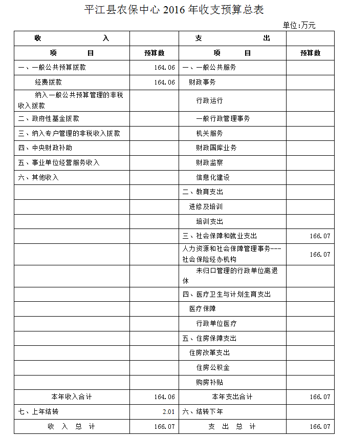
我单位2016年预算总收入166.07万元,其中公共财政拨款164.06万元,上年结转2.01万元。
预算总支出166.07万元。其中:基本支出146.07万元(包括工资福利支出103.17,一般商品和服务支出38.60万元,对个人家庭和补助4.30万元),项目支出20万元。
三、主要项目支出安排
安排预算内经费20万元,其中城乡居民生存认证专项工作经费15万元,被征地农民社保征收管理工作经费5万元。
平江县农保中心




