平江县机关事业单位社会保险办公室
2016年部门预算编报说明
一、基本情况:
我办系全额财政预算拨款副科级行政支持类单位(参照公务员单位),2016年度我办编制人数11人,实有人数15人,发放工作人数13人,发放津补贴人数为15人。
我办肩负着全县近19681名行政事业单位的参保职工,16168 余万元养老保险费征缴管理、7217 余名离退休人员,15246万元养老金的发放及管理服务工作。
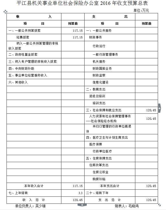
二、预算安排情况
预算总收入120.45万元,其中:上年结转3.3万元,经费拨款117.15万元。
预算总支出120.45万元,其中:基本支出110.45万元(工资福利支出84.57万元,一般商品和服务支出22.09万元,对个人和家庭补助支出3.79万元);项目支出10万元。
三、主要项目支出安排
安排预算内专项经费10万元,主要安排情况如下:退管费10万元。
平江县机关事业单位社会保险办公室



