当前位置:
首页
>
政府信息公开
>
县直部门
>
县人社局
>
财政信息
索 引 号:38/2019-1586778
发布机构:县人社局
生成日期:2019-09-06 12:25:24.0
公开日期:2019-09-06
公开方式:政府网站
公开范围:全部公开
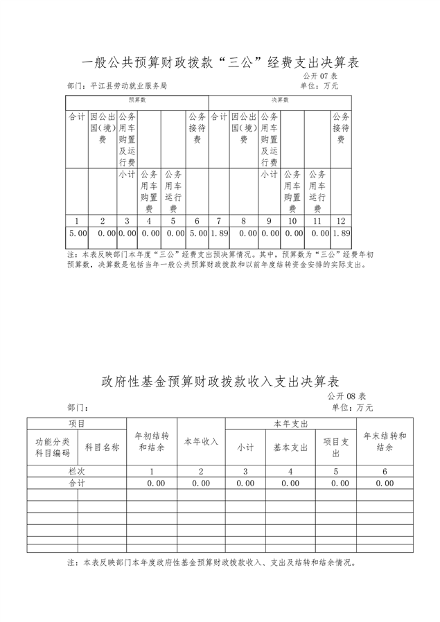
平江县劳动就业服务局2018年度部门决算公开说明
来源:县人社局
2019-09-06 12:25
|
|
|
|