当前位置:
首页
>
政府信息公开
>
县直部门
>
县人社局
>
财政信息
索 引 号:43060000/2019-1638553
发布机构:平江县
生成日期:2019-09-11 17:22:00.0
公开日期:2019-09-11
公开方式:政府网站
公开范围:全部公开
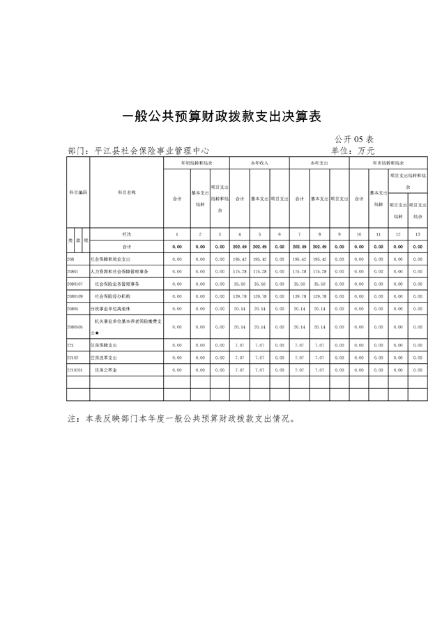
平江县社会保险事业管理中心2018年度部门决算编报说明
来源:县人社局
2019-09-11 17:22
|
|
|
|