当前位置:
首页
>
政府信息公开
>
县直部门
>
县人社局
>
财政信息
索 引 号:43060000/2019-1638554
发布机构:平江县
生成日期:2019-09-04 17:24:18.0
公开日期:2019-09-04
公开方式:政府网站
公开范围:全部公开
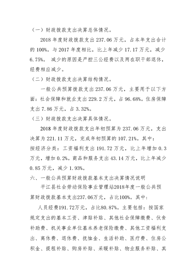
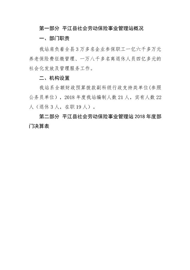
平江县社会劳动保险事业管理站2018年度部门决算编报说明
来源:县人社局
2019-09-04 17:24
|
|
|
|