当前位置:
首页
>
政府信息公开
>
县直部门
>
县人社局
>
财政信息
索 引 号:38/2022-1989791
发布机构:县人社局
生成日期:2022-09-07 13:25:47.0
公开日期:2022-09-07
公开方式:政府网站
公开范围:全部公开
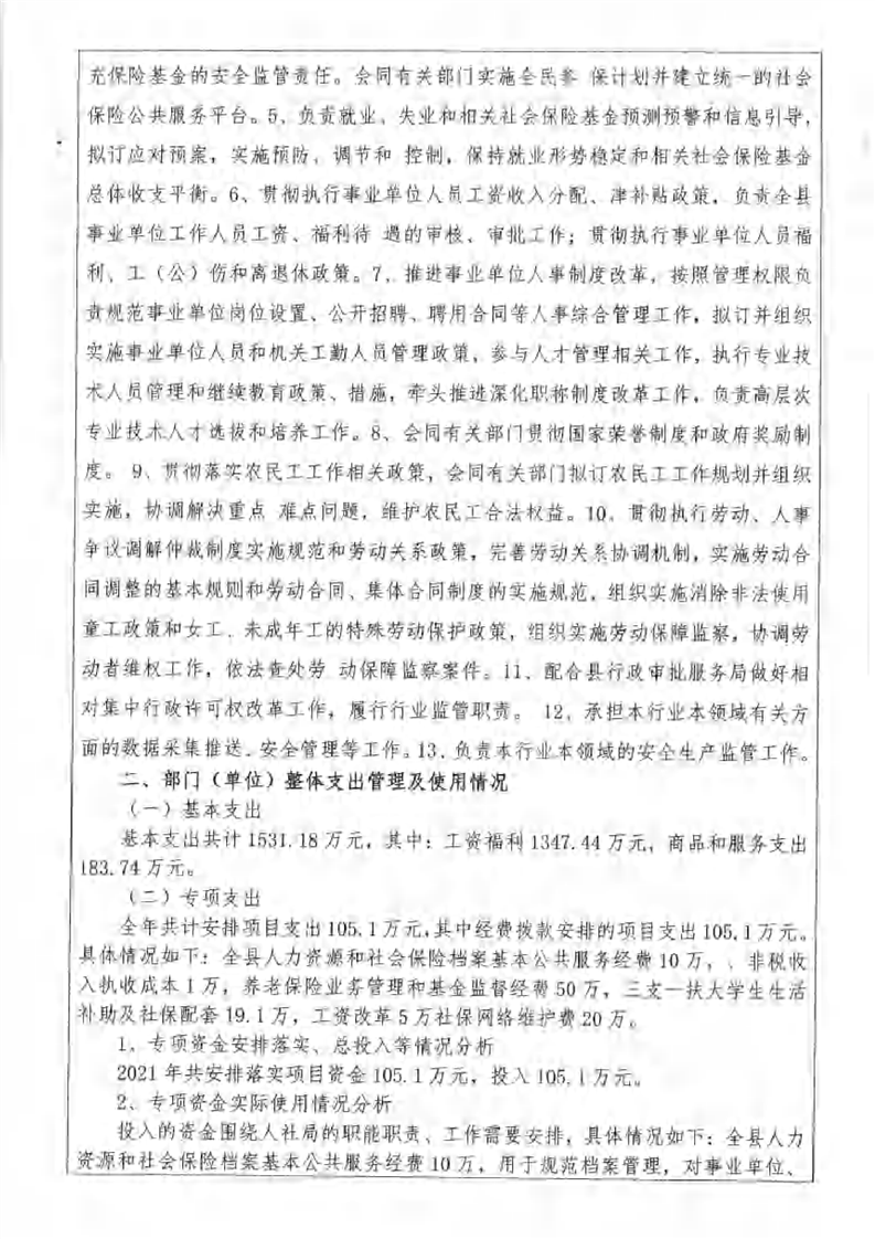
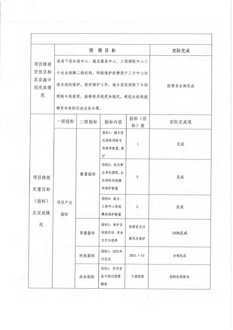
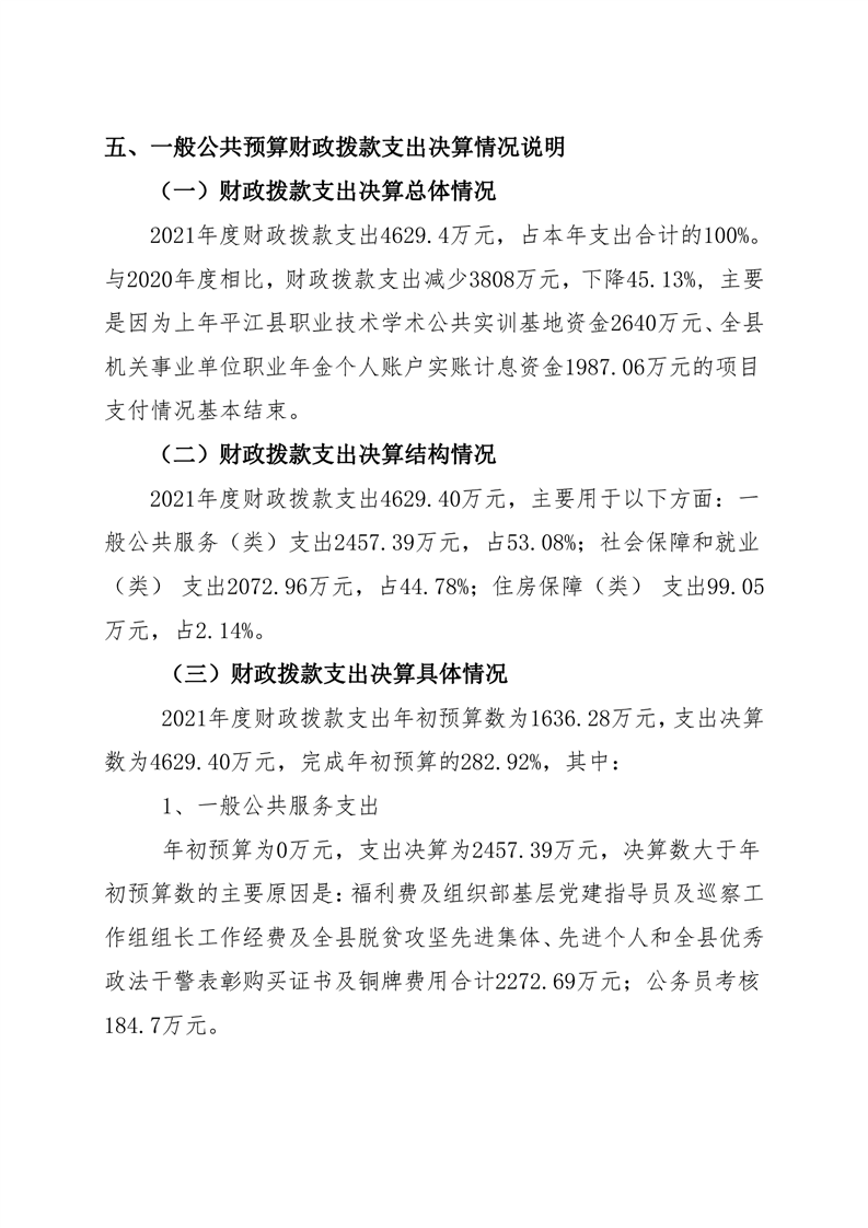
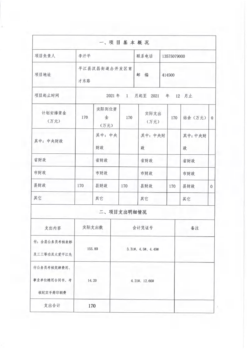
平江县人社局2021年度部门决算公开
来源:县人社局
2022-09-07 13:25
|
|
|
|