当前位置:
首页
>
政府信息公开
>
县直部门
>
县人社局
>
其他信息
索 引 号:38/2022-1927225
发布机构:县人社局
生成日期:2022-04-08 15:18:01.0
公开日期:2022-04-08
公开方式:政府网站
公开范围:全部公开
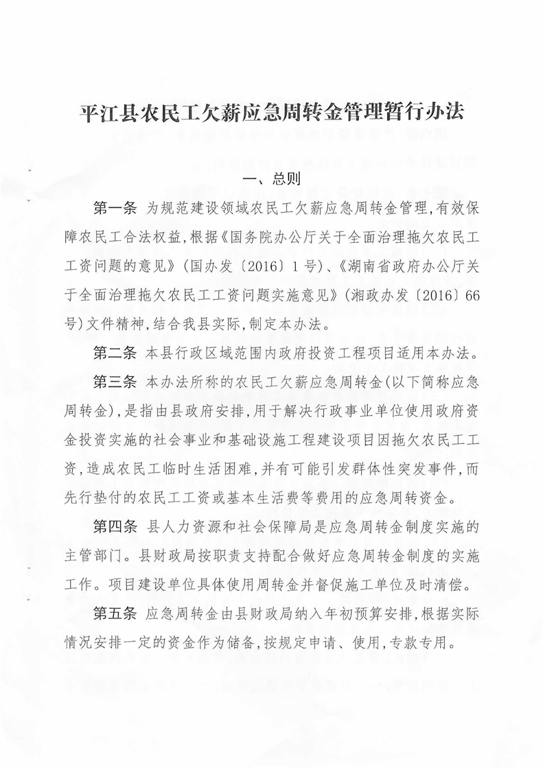
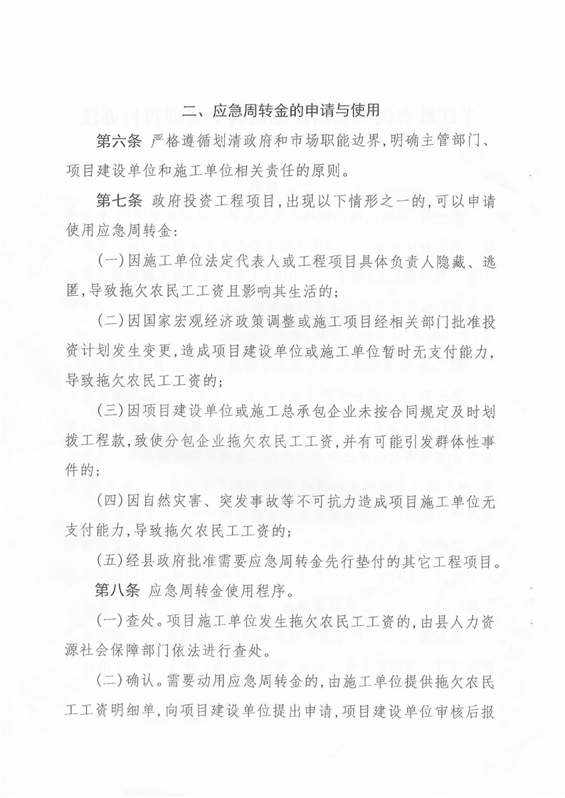
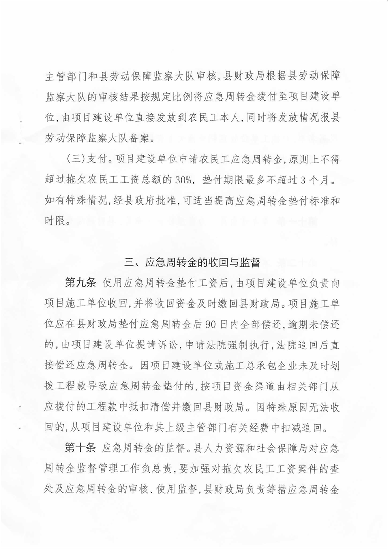
关于印发《平江县农民工欠薪应急周转金管理暂行办法》的通知
来源:县人社局
2022-04-08 15:18
|
|
|
|